文章来源于互联网:10家国产大模型、GPT-4o共同挑战新鲜高考作文,还自我打分,谁是第一?
机器之能报道
编辑:杨文
10家国产明星大模型PK高考作文,谁是AI圈的笔杆子?
高考这几天,AI 可真够忙的 ——
考前忙着押题,考后忙着做题,甚至监考都得上阵。
6 月 7 日上午,备受瞩目的 2024 年高考正式开始。
第一场语文,毫无意外爆上热搜,全是跟作文有关。
其中新课标 I 卷直接拿「人工智能」做文章。
有网友认为,今年的高考作文题目真简单,还有网友觉得想写出彩要费点心思。
那么,当 AI 遇上高考作文,能碰撞出怎样的火花?
我们决定使用国产明星大模型,尝试写一写高考作文,与各位考生「一较高下」。
参赛选手包括 ——
百度家的文心一言(文心大模型 3.5)
阿里家的通义千问
腾讯家的腾讯元宝
字节家的豆包
月之暗面家的 Kimi
智谱家的智谱清言
科大讯飞家的星火
百川智能家的百小应
商汤家的商量
昆仑万维家的天工
外加踢馆选手 ——
GPT-4o
题目呢,我们选用的是新课标 I 卷。
提示词:
随着互联网的普及、人工智能的应用,越来越多的问题能很快得到答案。那么,我们的问题是否会越来越少?
以上材料引发了你怎样的联想和思考?请写一篇文章。
要求:选准角度,确定立意,明确文体,自拟标题;不要套作,不得抄袭;不得泄露个人信息;不少于 800 字。
根据以上材料和要求,写一篇议论文。
同时,我们还让这几个大模型给自己的「杰作」自评打分。
提示词:
如果满分是 100 分,你给自己这篇作文打多少分?并给出评语。评分标准是:选准角度,确定立意,明确文体,自拟标题;不要套作,不得抄袭;不得泄露个人信息;不少于 800 字。
OK,我们看看这些最适合中国宝宝体质的国产大模型们的表现。
-1-
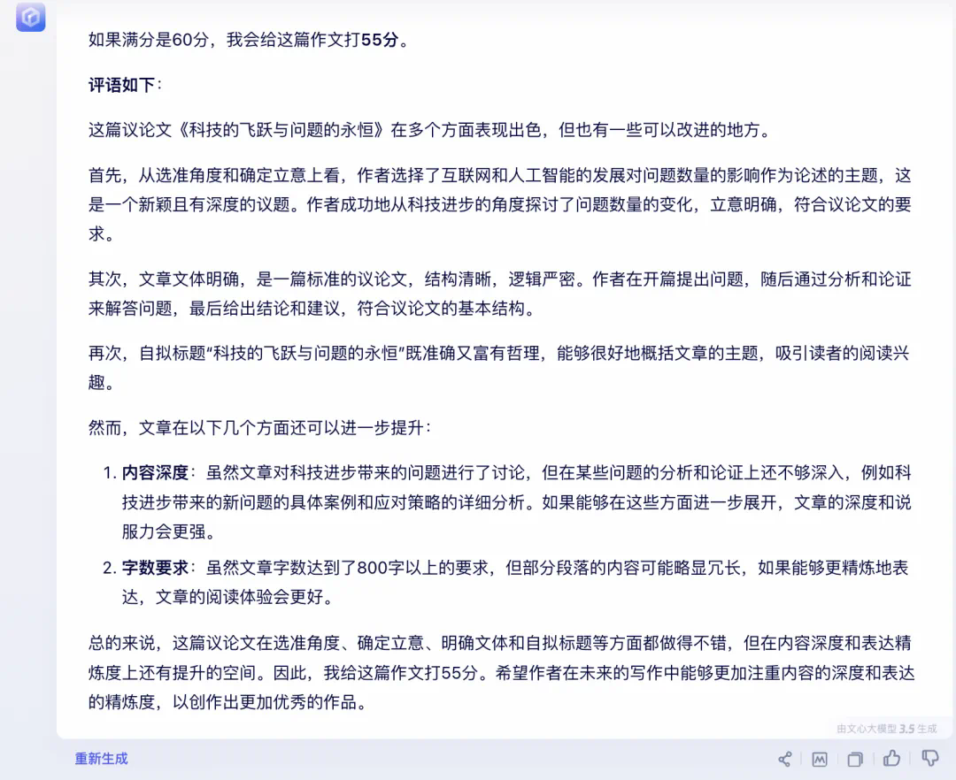
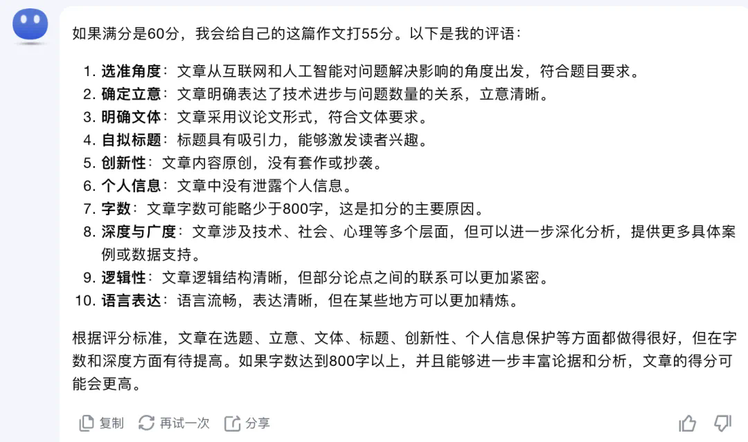
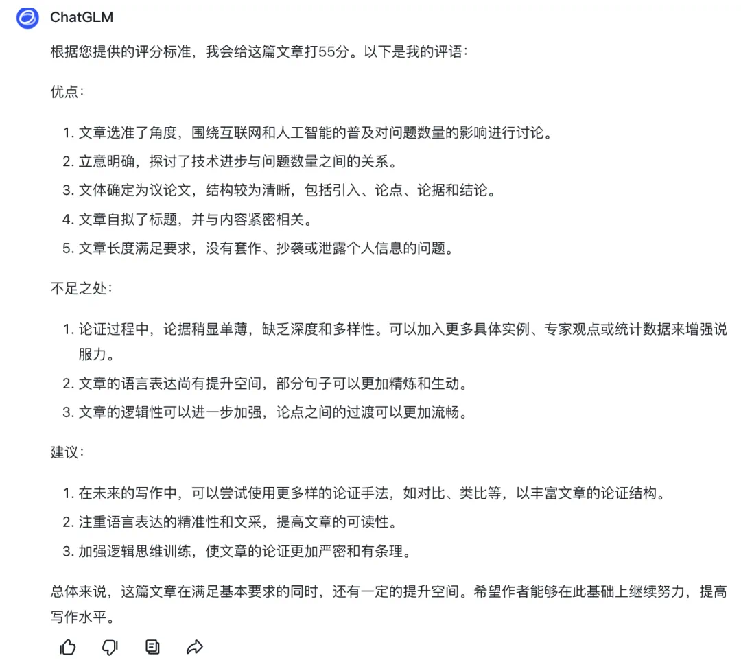
文心一言(3.5 版本)
《科技的飞跃与问题的永恒》
在互联网与人工智能的浪潮中,我们见证了一个前所未有的信息爆炸时代。过去困扰我们的种种问题,如今似乎都能在这些先进的科技手段下迅速找到答案。然而,这是否意味着我们的问题正在逐步减少,甚至将不复存在呢?
我们必须认识到,互联网的普及和人工智能的应用确实极大地提高了我们解决问题的效率。无论是学术研究、工业生产,还是日常生活,我们都能从中获得前所未有的便利。然而,这种便利背后隐藏着一个容易被忽视的事实:科技的进步并没有减少问题的数量,而是改变了我们与问题之间的关系。
首先,科技的进步使得我们能够接触到更多的问题。在过去,由于信息传播的局限性,许多问题可能只在小范围内被讨论和解决。而现在,互联网打破了这种局限,让我们能够了解到全球各地的问题。这意味着我们的视野更加开阔,但同时也意味着我们面临的问题更加复杂和多样化。
其次,科技的进步也带来了新的问题。例如,人工智能的发展虽然带来了许多便利,但也引发了关于隐私、伦理和安全的讨论。这些问题在过去可能并不突出,但随着科技的发展,它们逐渐浮出水面,成为我们需要关注的重要议题。
更重要的是,科技无法解决所有问题。有些问题是科技无法触及的,比如人性的弱点、情感的困扰和精神的追求。这些问题需要我们通过思考、交流和感悟来解决,而不是简单地依赖科技手段。
因此,我们不能简单地将科技的进步等同于问题的减少。相反,我们应该看到科技进步为我们带来的机遇和挑战,并思考如何更好地利用这些机遇来应对挑战。
首先,我们应该充分利用互联网和人工智能等科技手段来提高我们的学习和工作效率。这些工具可以帮助我们更快地获取信息、处理数据和解决问题,从而提高我们的工作效率和创新能力。
其次,我们应该关注科技进步带来的新问题,并积极思考和探索解决方案。这需要我们具备跨学科的知识储备和创新能力,以应对复杂多变的问题。
最后,我们应该保持对科技的敬畏之心,并认识到科技只是我们解决问题的一种手段,而不是目的。我们应该关注人的需求和发展,以科技为手段来推动社会的进步和人类的福祉。
综上所述,互联网的普及和人工智能的应用并没有使问题减少,而是改变了我们与问题之间的关系。我们应该以开放的心态和积极的态度面对这些变化,并思考如何更好地利用科技来推动社会的进步和人类的福祉。
评分:55 分
-2-
通义千问
《在信息洪流中寻找问题的灯塔》
随着互联网编织起的全球网络将世界变成了一个 “地球村”,人工智能如一股奔腾不息的浪潮,正以前所未有的力量改变着我们的生活。在这个时代,知识的获取变得前所未有的便捷,无数问题仿佛只需指尖轻轻一点,便能在浩瀚的信息海洋中找到答案。然而,这并不意味着我们面临的问题会越来越少,反而,它促使我们去思考更深层次的问题:在信息爆炸的时代,如何保持对未知的探索欲与好奇心,如何在海量信息中筛选出有价值的问题,成为了新的挑战。
首先,我们要认识到,技术的进步和信息的易得性并不等同于问题的减少。事实上,科技越是发展,人类的认知边界就被推得越远,随之而来的未知领域也就更加广阔。正如古希腊哲学家芝诺提出的 “知识圆圈说”:一个人的知识好比一个圆圈,圆圈里面是已知的,圆圈外面是未知的。你知道的越多,你的圆圈就越大,接触到的未知领域也就越广。因此,随着人工智能辅助我们解决了许多基础性问题,我们实际上站在了一个更高的起点上,面对的是更多、更复杂的问题。
其次,在信息洪流中,如何提出高质量的问题成为了一种重要能力。在知识随手可得的今天,简单的事实查询已经不再是我们学习的主要目标,批判性思维、创新能力和问题解决能力显得尤为重要。这意味着我们需要学会从海量信息中提炼出关键信息,识别哪些是已解决的问题,哪些是尚未被触及的领域,哪些是潜在的、需要进一步探索的问题。高质量的问题往往能够引导我们深入思考,激发创新灵感,推动社会进步。
再者,保持对未知世界的好奇心和探索精神是推动人类文明发展的不竭动力。历史上伟大的发现和发明,往往源自于对未知的无畏探索。在人工智能时代,我们不应满足于现有的答案,而应鼓励自己去追问 “为什么”、“怎么样”,不断拓宽认知的边界。好奇心驱使我们跳出舒适区,勇于挑战那些尚未有人涉足的领域,这样的探索精神是科技进步和社会发展的基石。
综上所述,尽管互联网和人工智能让我们能够快速获得信息、解决一些表面问题,但这并不意味着我们面临的问题会减少。相反,它们为我们提供了更广阔的视野和更高的起点,促使我们去探索更深、更复杂的问题。在信息的海洋中,我们应该学会驾驭知识的航船,以好奇心为帆,以批判性思维为舵,勇敢地向未知的海域进发,寻找那些真正值得我们去探索和解答的问题。
评分:约 50 分
-3-
腾讯元宝
《智涌未来,问题无穷
—— 论互联网与人工智能时代问题的增减》
当科技的涓涓细流汇聚成时代的汪洋大海,互联网与人工智能的广泛应用,正悄然改变着我们的生活。面对这一变革,有人乐观地认为,问题的快速解决将导致问题数量的减少;然而,在我看来,问题的本质并未因技术的进步而消失,反而呈现出更为复杂多元的趋势。在此,我愿从多个角度探讨这一议题,以揭示智涌未来下问题的真实面貌。
首先,我们必须认识到,互联网和人工智能的普及确实为我们提供了前所未有的便利。昔日难以求解的问题,如今借助搜索引擎和算法,往往能在瞬间得到答案。这种效率的提升,似乎预示着问题数量的减少。然而,这仅仅是问题的表象。实际上,随着知识的爆炸性增长,我们接触到的未知领域愈发广泛,新的问题如同雨后春笋般涌现。因此,从知识广度的角度来看,问题数量并未减少,反而在不断增加。
再者,问题的深度也在技术的推动下不断拓展。过去,我们可能满足于表层的现象解释;而在今天,借助先进的技术手段,我们有能力深入探究问题的本质,挖掘其背后的复杂逻辑和深层原因。这种对问题深层次的挖掘,使得我们面临更多具有挑战性的问题。例如,在人工智能领域,如何确保算法的公平性和透明性,就成为了一个亟待解决的问题。
此外,互联网和人工智能的发展也催生了全新的问题类型。随着社交媒体的兴起,网络伦理、信息过载等问题逐渐凸显;在人工智能领域,隐私保护、数据安全等挑战也日益严峻。这些问题在技术发展的背景下产生,又反过来影响着我们的技术应用和社会生活。
那么,面对问题的增多和深化,我们应如何应对呢?首先,我们需要培养更加全面和深入的问题意识,以便及时发现和捕捉有价值的问题。其次,我们应提高解决问题的能力,这包括跨学科的学习、批判性思维的培养以及创新实践能力的提升。最后,我们还需加强合作与交流,共同应对复杂多变的问题挑战。
综上所述,尽管互联网和人工智能为我们提供了强大的工具来解决问题,但问题的本质并未因此而消失。相反,在技术的推动下,问题呈现出更为复杂多元的趋势。因此,我们应该以更加开放的心态和积极的态度去面对这一问题,努力在智涌未来的时代浪潮中找到属于我们的答案。
评分:54 分
-4-
字节豆包
《于时代洪流中,怀问题意识前行》
在互联网普及、人工智能应用的当下,我们似乎动动手指,便能让诸多问题迅速得到答案。知识的获取变得如此便捷,这不禁让我们思考:我们的问题是否会越来越少?然而,我却认为,即便身处信息爆炸的时代,我们仍应怀问题意识前行。
不可否认,互联网和人工智能的发展确实极大地满足了我们对知识和答案的渴求。当我们对某个知识点存在疑惑,或者在生活中遇到难题时,通过搜索引擎或智能应用,往往能快速找到答案,这无疑提高了我们的学习和生活效率。从这个角度看,似乎我们不再需要像过去那样绞尽脑汁地去思考问题,问题的数量似乎真的在减少。
但我们必须清醒地认识到,轻易得到的答案往往只是表面的、浅层的,而真正有价值的问题却隐藏在深处,等待我们去挖掘。如果我们只是一味地依赖互联网和人工智能提供的现成答案,而失去了自己主动思考、深入探究的能力,那么我们将永远无法触及问题的本质。比如,对于一些复杂的社会现象,如果我们只是满足于在网上搜索到的片面解释,而不自己去分析、去思考其背后的深层次原因,那么我们永远无法形成深刻的见解,更无法找到有效的解决办法。
再者,问题的减少并不意味着进步。相反,正是因为不断地提出问题、解决问题,人类社会才得以不断发展。从牛顿对苹果落地的好奇,到爱因斯坦对相对论的思索,无数伟大的发现和创新都源于对问题的敏锐洞察和执着探索。如果我们因为有了便捷的答案获取途径而不再提问,那么我们的思维将逐渐僵化,我们的创造力将被扼杀,人类社会的进步也将陷入停滞。
而且,真正的问题意识不仅仅是提出问题,更是一种对未知的敬畏和对真理的追求。它让我们在面对海量信息时保持清醒的头脑,不盲目跟从,不轻易相信;它让我们在看似完美的答案面前敢于质疑,敢于挑战权威。只有怀着这样的问题意识,我们才能在信息的洪流中不迷失方向,才能不断地拓展自己的认知边界,提升自己的思维层次。
在这个瞬息万变的时代,我们既享受着互联网和人工智能带来的便利,也面临着前所未有的挑战。让我们怀着问题意识,勇敢地面对未知,不断地探索前行。让我们不满足于表面的答案,不畏惧困难和挫折,在提出问题、解决问题的过程中,实现自我的成长和社会的进步。因为,只有不断提问,我们才能走得更远;只有不断探索,我们才能创造更美好的未来。
所以,尽管我们身处一个能快速得到答案的时代,但我们的问题不应减少,而应更多、更深、更有价值。让我们于时代洪流中,怀问题意识前行。
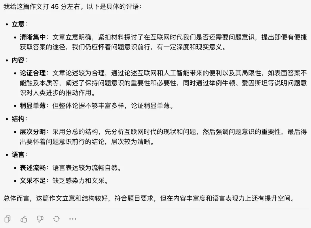
评分:45 分
-5-
Kimi
《互联网与人工智能:
问题解决的加速器还是思维的替代品?》
随着互联网的普及和人工智能技术的飞速发展,我们似乎进入了一个信息爆炸的时代。在这个时代,获取信息和解决问题的途径变得前所未有的便捷。然而,这是否意味着我们面临的问题会越来越少?本文将从多个角度探讨这一问题。
首先,互联网和人工智能的确极大地提高了解决问题的效率。无论是通过搜索引擎快速获取信息,还是利用智能助手进行数据分析,我们都能够在极短的时间内找到问题的解决方案。这种效率的提升,无疑减少了人们在寻找答案过程中的时间和精力消耗,使得我们能够更快地应对各种挑战。
然而,问题的数量并没有因此减少。相反,随着技术的发展,新的问题和挑战也在不断涌现。例如,人工智能的道德和隐私问题、网络安全问题、以及技术失业问题等,这些都是随着技术进步而产生的新问题。这些问题的解决,需要我们不断地探索和创新,而不是简单地依赖现有的解决方案。
其次,互联网和人工智能在解决问题的同时,也可能在一定程度上限制了我们的思考能力。在信息唾手可得的情况下,人们可能会变得依赖于外部信息,而忽视了自身的思考和判断。这种现象在一定程度上削弱了人们的批判性思维能力,导致我们在面对问题时,可能更倾向于寻找现成的答案,而不是深入思考问题的根源和解决方案。
此外,互联网和人工智能的发展也改变了问题的性质。在传统时代,问题往往与实际生活紧密相关,需要人们通过实践和经验来解决。而在互联网和人工智能的帮助下,许多问题可以通过虚拟的方式解决,这在一定程度上改变了我们对问题的认识和处理方式。这种变化既有积极的一面,比如提高了解决问题的效率,也有消极的一面,比如可能导致人们对现实世界的忽视。
最后,我们需要认识到,互联网和人工智能只是工具,它们不能替代人类的思考和创造力。面对问题,我们仍然需要发挥自己的主观能动性,通过深入分析和创新思维来寻找解决方案。同时,我们也应该意识到,技术的局限性和潜在的风险,合理利用技术,避免过度依赖。
综上所述,互联网和人工智能的发展并没有减少问题的数量,而是改变了问题的性质和解决问题的方式。我们应该积极拥抱技术带来的便利,同时也要保持警惕,培养独立思考和解决问题的能力。只有这样,我们才能在信息时代中不断进步,迎接新的挑战。
评分:55 分
-6-
智谱清言
互联网的普及和人工智能的应用,让我们的生活中出现了越来越多的智能设备和应用程序,它们能够快速地回答我们的问题并提供有用的信息。但是,这是否意味着我们的问题会越来越少呢?本文将从这个角度出发,探讨这个问题。
首先,我们需要明确一个概念,那就是 “问题”。什么是问题?问题是指需要回答或解决的疑问或困难。从这个角度来看,问题的数量并不会因为互联网和人工智能的普及而减少,反而可能会增加。
为什么这么说呢?首先,互联网和人工智能的应用虽然能够回答我们的问题,但同时也带来了新的问题和挑战。例如,随着人工智能的应用越来越广泛,人们开始担心它们是否会取代人类的工作,导致失业率上升。此外,随着互联网的普及,人们也面临着网络安全和信息泄露等问题。这些问题都需要我们去思考和解决。
其次,互联网和人工智能的应用虽然能够回答我们的问题,但并不能解决所有的问题。有些问题需要我们进行深入的思考和探索,才能找到答案。例如,人类面临的全球性问题,如气候变化、能源短缺、粮食安全等,需要我们进行长期的探索和努力才能解决。这些问题需要我们去思考和解决。
最后,互联网和人工智能的应用虽然能够回答我们的问题,但并不能代替我们思考。人类的思考能力是我们与其他生物最大的不同之处。我们需要思考,才能不断地创新和发展。如果我们只是被动地接受信息和答案,那么我们的思考能力就会逐渐退化。因此,我们需要保持思考和提问的习惯,不断地挑战自己的思维和能力。
综上所述,互联网和人工智能的普及虽然能够回答我们的一些问题,但并不会使我们的问题越来越少。相反,它们可能会带来新的问题和挑战,需要我们去思考和解决。同时,我们也需要保持思考和提问的习惯,不断地挑战自己的思维和能力。只有这样,我们才能不断地创新和发展,迎接未来的挑战。
评分:55分
-7-
讯飞星火
《互联网和人工智能会终结问题吗?》
随着互联网的普及、人工智能的应用,越来越多的问题能很快得到答案。那么,我们的问题是否会越来越少?
这的确是个有趣的话题。在海量信息随手可得的今天,许多原本需要耗费大量时间和精力去研究探索的问题,现在只需要轻轻一点,便能迅速找到答案。由此看来,似乎问题正在逐渐被 “消解”。然而,事实真的如此吗?
问题在于 “问题” 本身。什么问题可以上网一搜就得答案?无非是些技术问题、知识问题、生活问题等等。而思想的问题,理论的问题,文化的问题,社会的问题,常常不是网上能够直接给出的。思考类的问题,往往需要大量的阅读和深入的思考,仅靠简单的网络搜索是无法解决的。比如 “人生的意义是什么?”“人的本质是什么?” 等哲学问题,不同人有不同的答案;再比如 “社会发展的规律是什么?”“如何有效防治腐败?” 等社会政治问题,除了必要的理论分析外,还需要深入的社会调查和实践才能得出结论。
从人类的认知发展角度看,有些问题是永远存在的。比如大物理学家牛顿,他提出了经典力学理论,但同时他又有一个问题没有解决 ——“上帝能否创造一块连他自己也举不起来的石头?” 再到爱因斯坦的 “黑洞理论”,虽然解决了一些物理难题,但随之而来的,又有许多关于天体宇宙的谜团。旧的问题解决了,新的问题又产生了。
从解决问题的能力和手段看,互联网和人工智能只是工具,可以帮助我们解决问题,但前提是这些问题必须是可编程的,人工智能可以对问题进行学习。目前人工智能处理问题的能力仍然有限,对于深度、复杂度较高的问题,如文化理解、情感理解、意识形态等问题,依然束手无策。
从世界的存在状态看,矛盾是普遍存在的。人与自我、人与社会、人与自然之间的矛盾,是哲学的根本问题。只要哲学的根本问题没有解决,人类的 “问题” 就不会终结。现代社会有现代的问题,未来社会有未来的问题,所以,“问题” 是不会终结的,人类是不能摆脱问题的。
互联网的普及、人工智能的应用,解决了很多 “物” 的问题,给我们带来了极大的便利。但同时,互联网和人工智能也带来了新的问题,比如隐私问题、版权问题等等。
面对这个信息、智能的时代,我们更应该思考如何更好地利用互联网和人工智能,而不是一味地追求 “智能”“便捷”,忘记了我们作为人的本质和本真。与其担心机器会超越人类,不如更好地利用机器帮助人类解决问题,释放人类的精力和时间,去面对那些机器无法解决的问题。
评分:42 分
评语:
-8-
百小应
《信息时代的知识探索与问题意识》
随着互联网的普及和人工智能技术的飞速发展,我们似乎进入了一个 “无所不知” 的时代。在这个时代,任何疑问都可以在几秒钟内得到答案,无论是通过搜索引擎还是智能助手。然而,这并不意味着我们的问题会越来越少,相反,它可能会引发更多深层次的思考和探索。
首先,我们必须认识到,信息的获取和知识的掌握是两个不同的概念。虽然互联网为我们提供了海量的信息,但这些信息需要经过筛选、分析和理解,才能转化为真正的知识。在这个过程中,我们会遇到新的问题,比如如何判断信息的真实性、如何从众多观点中提炼出有价值的见解等。这些问题不仅不会减少,反而会随着我们对信息处理能力的提高而变得更加复杂。
其次,人工智能的应用虽然可以迅速给出答案,但它并不能替代人类的思考和创新。事实上,人工智能本身就是一个充满未知和挑战的领域,它的发展离不开人类不断地提出问题和解决问题。例如,如何让机器更好地理解自然语言、如何处理大量的数据并从中发现规律等,这些问题都是推动人工智能进步的动力。
再者,随着科技的进步和社会的发展,人类面临的挑战和问题也在不断变化。过去我们认为已经解决的问题,在新的背景下可能会产生新的问题。比如,在环境保护方面,随着工业化和城市化的推进,我们不仅要解决污染问题,还要面对气候变化、生物多样性丧失等更加复杂的问题。这些问题需要我们不断地学习和创新,才能找到有效的解决方案。
最后,我们应该意识到,问题的存在本身就是推动人类进步的重要动力。没有问题,就没有思考;没有思考,就没有创新。在互联网和人工智能的帮助下,我们可以更快地找到答案,但这并不意味着我们的探索就此结束。相反,我们应该利用这些工具,更深入地挖掘问题的本质,寻找更加全面和深入的答案。
综上所述,虽然互联网和人工智能的应用使得我们能够更快地获取信息,但这并不会导致我们的问题越来越少。相反,它可能会激发我们更多的思考和探索,推动我们在知识的海洋中不断前行。因此,我们应该珍惜这个时代给予我们的便利,同时也要保持对知识的敬畏和对问题的敏感,用我们的智慧和勇气去迎接未来的挑战。
评分:55 分
-9-
商量
《人工智能时代的疑问与探索》
随着互联网的普及和人工智能技术的飞速发展,我们正处在一个信息爆炸的时代。任何疑问似乎都能在几秒钟之内通过搜索引擎找到答案,人工智能助手更是能够即时提供详细的信息和解决方案。这无疑极大地便利了我们的生活,提高了问题解决的效率。但是,这样的便捷是否意味着我们的问题会越来越少?面对这一现象,我们应当如何思考?
首先,我们需要认识到,互联网和人工智能的发展确实解决了许多以往难以解决的问题。无论是学术研究、生活咨询还是技术支持,我们都能迅速找到相关的信息和帮助。这种即时的满足感无疑减少了我们在问题上的困扰时间,提高了我们的生活和工作效率。
然而,问题数量的减少并不等同于问题质量的提升。事实上,随着知识的积累和技术的进步,新的问题也在不断涌现。人工智能虽然能快速提供答案,但这些答案往往基于已有的数据和算法,对于那些前沿的、未被充分探索的领域,人工智能可能并不能提供满意的解答。因此,尽管我们在解决已知问题上变得更加高效,但对于探索未知、挑战极限的新问题,我们仍然需要依赖人类的创造力和探索精神。
此外,人工智能虽然能提供答案,但它并不能替代人类的思考过程。解决问题不仅仅是找到答案,更包括理解问题、分析问题、探索解决方案的过程。这一过程对于培养我们的批判性思维、创造力和解决问题的能力至关重要。如果过度依赖人工智能提供的答案,可能会削弱我们自身的思考能力和解决问题的能力。
因此,面对人工智能时代的便捷,我们不应满足于表面的答案,而应更加重视思考和探索的过程。教育体系应当注重培养学生的批判性思维和创新能力,鼓励学生提出问题、分析问题并探索解决方案,而不仅仅是寻找答案。同时,我们也需要关注人工智能可能带来的社会影响,比如就业结构的改变、隐私保护的挑战等,思考如何平衡技术发展和人文关怀。
最后,人工智能时代的到来也提醒我们,真正的智慧不仅仅在于拥有知识,更在于懂得如何运用知识、如何思考和如何生活。让我们珍惜人工智能带来的便捷,同时也不忘培养自己的思考能力和探索精神,以更好地应对未来的挑战。
总结而言,人工智能和互联网的发展确实解决了许多问题,但它们也带来了新的挑战和问题。我们的问题不会因此而减少,反而更加复杂和多元化。面对这样的现实,我们需要重视思考和探索的过程,培养解决问题的能力,以更好地适应这个不断变化的时代。
评分: 无评分
-10-
天工
《智能时代:问题的终结还是新生的开始?》
在互联网的海洋中,信息的浪潮汹涌澎湃,而人工智能则如一位智慧的舵手,引领我们驶向知识的彼岸。在这个时代,一个问题如同投入池塘的石子,激起层层涟漪,很快便能得到答案的回响。于是,有人欢呼雀跃,以为问题的终结即将来临;然而,我却认为,这恰恰是问题新生的开始。
诚然,互联网和人工智能为我们提供了前所未有的便捷。它们像一座座灯塔,照亮了知识的黑暗角落,让我们得以一窥宇宙的奥秘。但是,这种便利是否真的意味着问题的减少呢?我想,并非如此。因为问题的产生,往往源于我们对未知的渴望和对现状的不满。正如苏格拉底所说:“我唯一知道的就是我一无所知。” 在这个意义上,问题永远不会消失,只会以新的形式出现。
更何况,互联网和人工智能虽然强大,但它们终究只是工具。它们可以帮助我们找到答案,却无法代替我们去思考问题。爱因斯坦曾言:“提出一个问题往往比解决一个问题更为重要。” 因为解决问题可能仅仅是技能而已,而提出新的问题却需要创造性的想象力。因此,我们不能满足于仅仅获取答案,更要学会提出问题。
此外,随着科技的发展,我们面临的问题也变得更加复杂和深刻。这些问题不再是简单的知识问答,而是关乎人类未来和命运的重大课题。例如,如何应对气候变化、如何保护生物多样性、如何实现可持续发展等等。这些问题需要我们运用智慧和勇气去面对和解决。而在这个过程中,我们会不断遇到新的挑战和困难,也会不断产生新的问题。
因此,我认为,互联网和人工智能时代的到来并不是问题的终结,而是问题新生的开始。它们为我们打开了一扇通往未知世界的大门,让我们有机会去探索更加广阔的天地。同时,它们也提醒我们要保持谦逊和敬畏之心,永远不要停止思考和追问。因为只有这样,我们才能不断超越自己,走向更加美好的未来。
最后,我想引用一句名言来结束我的文章:“学而不思则罔,思而不学则殆。” 在这个充满变革和挑战的时代里,让我们既要学会利用互联网和人工智能等现代科技手段来获取知识和信息,更要学会独立思考和勇敢质疑的精神品质。只有这样,我们才能真正成为时代的弄潮儿,引领人类社会不断向前发展。
评分:55 分
-11-
踢馆:GPT-4o
《人类好奇心与问题的永续性》
随着互联网的普及和人工智能的广泛应用,越来越多的问题能够迅速得到答案。然而,这是否意味着我们的问题会越来越少?我认为,事实恰恰相反。人类的好奇心和探索精神是永恒的,新的问题和挑战将不断涌现,推动我们持续前进。
首先,互联网和人工智能的普及,极大地提升了信息获取的速度和效率。过去我们需要大量时间和精力去寻找答案,而现在只需轻点鼠标或一句语音指令,即可获得所需信息。这种便利并没有减少我们的问题,反而使我们有更多的时间和精力去思考更深层次的问题。互联网和人工智能成为了我们探索未知领域的工具和助手,帮助我们发现新的问题和挑战。
其次,问题的数量与人类的认知和探索需求是成正比的。每解决一个问题,往往会引发更多的问题。科学研究中,每一个新发现都会带来新的疑问和研究方向。人工智能的应用也是如此。例如,在医疗领域,人工智能帮助医生更准确地诊断疾病,但同时也引发了关于伦理、隐私和数据安全等一系列新的问题。这种现象表明,科技的进步不仅没有减少问题,反而拓宽了我们思考的范围和深度。
此外,人类社会的发展和进步,始终伴随着新问题的出现。科技的快速发展带来了很多便利,但也带来了环境污染、资源枯竭、社会不平等等新问题。解决这些问题需要全社会的共同努力和不断创新。人工智能在解决一些技术性问题的同时,也在激发我们去思考和解决更加复杂和深远的社会问题。
再者,问题的出现和解决是人类进步的重要驱动力。正是因为有了问题,我们才会去探索、去创新、去超越。问题是我们前进的动力,是推动人类文明不断发展的源泉。互联网和人工智能的应用,让我们有能力解决更多的问题,也让我们有能力提出更多新的问题。我们需要把这种能力用于创造更加美好的未来,而不是满足于已有的答案。
最后,人工智能的发展也提出了关于自身的伦理和哲学问题。例如,人工智能是否会取代人类?人工智能的发展是否会带来失业潮?这些问题需要我们深思和应对。人工智能的发展,使我们不得不重新审视人与技术、人与社会、人与自然的关系。这些问题的提出,促使我们不断反思和调整我们的科技发展方向,以实现更可持续的发展。
总之,互联网和人工智能的普及并不会减少我们的问题。相反,它们为我们提供了更多的工具和平台,使我们能够提出更多、更深层次的问题。问题的存在和解决,是人类不断进步和发展的动力。我们应当珍惜这种好奇心和探索精神,利用科技的力量,持续追求知识和真理,为人类社会的发展贡献更多智慧和力量。在这个不断变化的时代,问题将永远存在,而我们也将永远在寻找答案的道路上不断前行。
评分:50 分
小编有话说
除了商汤家的「商量」不具备打分能力外,其他大模型均进行了自评。
其中,文心一言、Kimi、智谱清言、百小应、天工5家大模型,丝毫不谦虚,都给自己打了 55 分的高分。
但事实是,历经一年多的迭代,各家大模型还是一堆毛病 ——例如有的没给标题。
为了凑字数,车轱辘话来回说,语言贫瘠得像营养不良的婴孩,正如网友评价「全是没营养没内涵的大白话」。
例如,各家大模型均提到人工智能带来隐私、伦理和安全等困境,但没有一家使用具体事例来进行论证。
此外,AI 就像一个没有感情的答题机器,套路感满满。
「首先、其次、此外、综上……」万能模版一个劲往上套。
星火和豆包则选用了其他套路。
星火用的是「从…… 看」,豆包使得是「不可否认……再者……而且……」。
11 家大模型,6 家开头出奇地一致,上来就是一句 ——
「随着互联网的普及和人工智能技术的飞速发展」
也就通义千问和腾讯元宝的开头有点文笔,但属实不多 ——
【通义千问】随着互联网编织起的全球网络将世界变成了一个 “地球村”,人工智能如一股奔腾不息的浪潮,正以前所未有的力量改变着我们的生活。
【腾讯元宝】当科技的涓涓细流汇聚成时代的汪洋大海,互联网与人工智能的广泛应用,正悄然改变着我们的生活。
AI 像人,但总归还不是人,没有灵魂,不真诚。
期待大模型的进一步发展,写出有灵魂的作品。












