文章来源于互联网:整合多组学数据,华大基因团队图神经网络模型SpatialGlue登Nature子刊

编辑 | KX
空间转录组学是继单细胞转录组学出现以来,在生物样本分析领域的又一重大进展。多组学数据的整合至关重要。
近日,新加坡科技研究局(A*STAR)、华大基因和上海交通大学医学院附属仁济医院等组成的研究团队,提出了一种具有双注意力机制的图神经网络模型 SpatialGlue,能够以空间感知的方式整合多组学数据。
SpatialGlue 能够有效地将多种数据模态与其各自的空间背景相结合,以揭示组织样本的组织学相关结构。
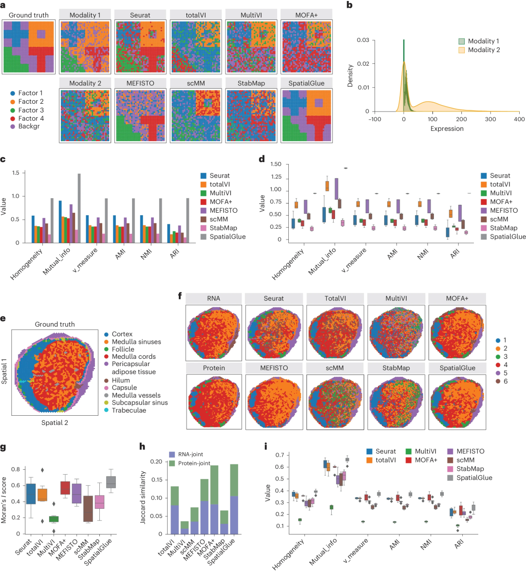
研究证明,与其他方法相比,SpatialGlue 可以捕获更多的解剖细节,更准确地解析空间域,例如大脑皮层。该方法还识别了位于三个不同区域的细胞类型,例如脾脏巨噬细胞亚群,而这些区域在原始数据注释中是没有的。
该研究凸显了多模态空间组学在分析生物复杂性方面的能力。
相关研究以「Deciphering spatial domains from spatial multi-omics with SpatialGlue」为题,于 6 月 21 日发布在《Nature Methods》上。
文章目录
Toggle空间多组学数据整合面临挑战
目前,空间技术正在扩展到空间多组学,即在单个组织切片上同时分析不同的组学。这些技术大致可分为两类:基于测序和基于成像。为深入理解细胞及新兴组织特性提供了可能。
为了充分利用空间多组学数据来构建所研究组织的连贯图像,需要对异构数据模态进行空间感知整合。由于不同模态的特征计数可能存在巨大差异和不同的统计分布,多组学数据整合面临重大挑战。当将空间信息与每个数据模态内的特征计数相结合时,这一挑战更加严峻。
目前,还没有专门为从同一组织切片获取的空间多组学设计的工具。因此,需要专门针对空间多组学数据量身定制的工具来应对整合空间多组学数据以进行下游分析的挑战。特别是,需要能够进行空间感知跨组学整合的新方法。
SpatialGlue 模型结构
SpatialGlue 通过有效地将多组学模态数据与空间信息相结合,以更高的分辨率解读组织样本的空间域。SpatialGlue 是一种基于图神经网络 (GNN) 的深度学习模型。
SpatialGlue 首先使用 k 最近邻 (KNN) 算法,使用空间坐标构建空间邻居图,并使用每个组学模态的归一化表达数据构建特征邻居图。
然后,对于每个模态,GNN 编码器采用归一化表达和邻居图,通过迭代聚合邻居的表示来学习两个特定于图的表示。为了捕捉不同图的重要性,设计了一个模态内注意聚合层,以自适应地整合特定于图的表示并获得特定于模态的表示。
最后,为了保留不同模态的重要性,SpatialGlue 使用模态间注意聚合层来自适应地整合特定于模态的表示并输出最终的斑点集成表示。
为了评估所提出的 SpatialGlue 模型的有效性,研究人员首先使用模拟数据通过一系列消融研究,验证了注意力和其他组件的重要性。随后,表征了 SpatialGlue 对输入的邻居数量、主成分分析(PCA)维度以及 GNN 层数的敏感度。
分辨率更高,捕获更多解剖细节
研究人员首先在模拟和实验获取的人类淋巴结数据上测试了 SpatialGlue,并进行了基准测试。SpatialGlue 的定量性能优于其他方法,并捕获了更多的解剖细节。
通过定量基准测试表明,SpatialGlue 在 5 个模拟数据集和 12 个真实数据集上表现出优于 10 种最先进的单模态和非空间方法的性能,凸显了空间信息和跨组学整合的重要性。
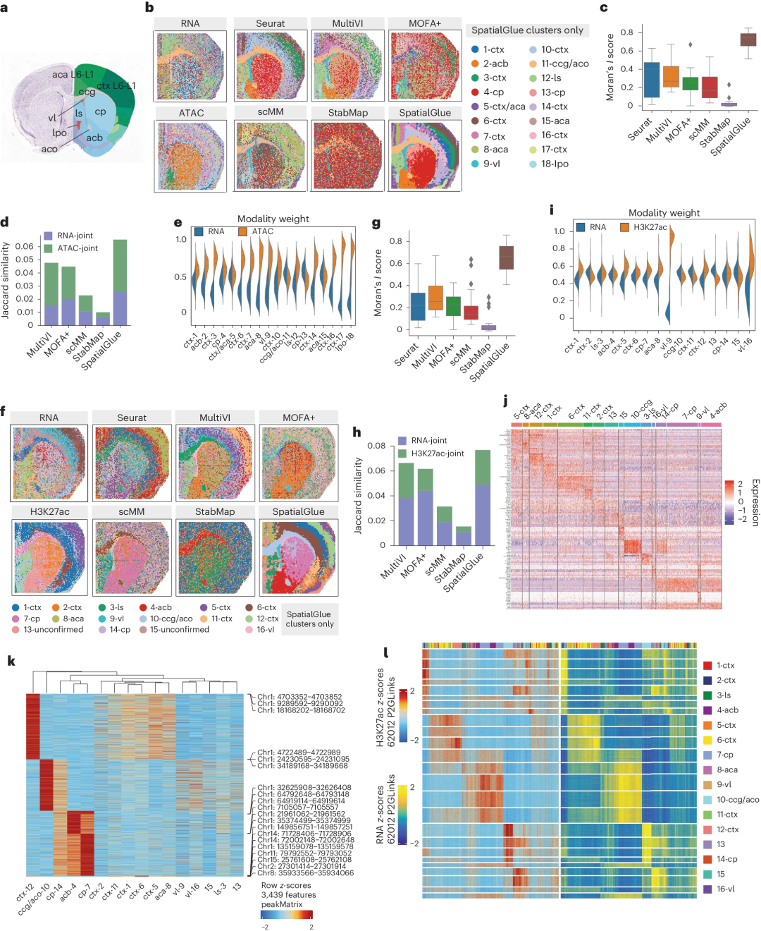
接下来,将 SpatialGlue 应用于小鼠大脑表观基因组转录组数据集,与原始研究相比,揭示了更精细的皮质层,这可以进一步研究更高空间分辨率的基因调控。
最后,进一步将 SpatialGlue 应用于 Stereo-CITE-seq 和 SPOTS 获取的数据,证明了它广泛适用于各种技术平台。研究人员测试了八种方法。总体而言,SpatialGlue 在 Jaccard 相似性方面得分最高,在 Moran’s I 评分中排名第二。使用另外三个小鼠胸腺切片进一步复制了这种优异的性能。
研究人员表示:「我们相信 SpatialGlue 将成为现在和未来空间多组学数据的宝贵分析工具。SpatialGlue 还有多种可能的扩展途径。其中之一是将图像作为模态。我们计划扩展 SpatialGlue,以在模态内或模态间注意聚合层合并图像数据。我们还计划通过集成从连续组织切片获取的多组学数据来扩展 SpatialGlue 的功能。」
注 :封面来自网络



