文章来源于互联网:基于Transformer的新方法,可从纳米孔测序中准确预测DNA甲基化
编辑 | 萝卜皮
DNA 甲基化在各种生物过程中起着重要作用,包括细胞分化、衰老和癌症发展。哺乳动物中最重要的甲基化是5-甲基胞嘧啶,主要发生在 CpG 二核苷酸的背景下。
全基因组亚硫酸盐测序等测序方法可以成功检测 5-甲基胞嘧啶 DNA 修饰。然而,它们存在读取长度短的严重缺陷,可能会引入扩增偏差。
新加坡 A*STAR 的研究人员开发了一种深度学习算法 Rockfish,该算法通过使用纳米孔测序(Oxford Nanopore Sequencing,ONT)显著提高了读取级 5-甲基胞嘧啶检测能力。
该研究以「Rockfish: A transformer-based model for accurate 5-methylcytosine prediction from nanopore sequencing」为题,于 2024 年 7 月 3 日发布在《Nature Communications》。
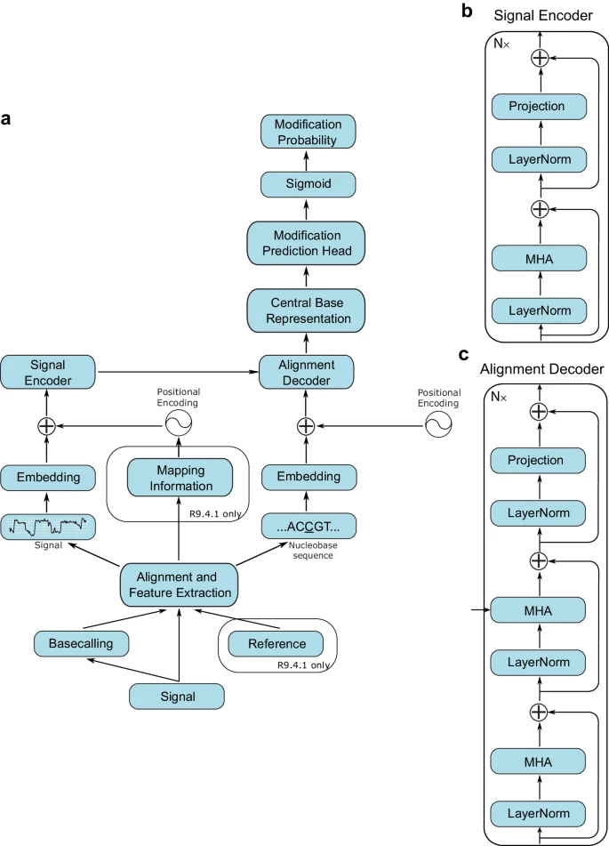
考虑到需要一种高精度的读取级别预测方法,研究人员着手使用现代架构 Transformers 开发一种新的、最先进的深度学习方法。他们的方法 Rockfish 依赖于原始纳米孔信号、核碱基序列和比对信息来检测 5mC 修饰。
研究人员使用高质量的人类和小鼠数据集训练该模型,并在多个 R9.4.1 和 R10.4.1 数据集上对其进行测试,包括内部测序的 R9.4.1 H1 胚胎干细胞 (H1ESc) 原生数据集和 R9.4.1 和 R10.4.1 新生小鼠 (C57BL/6 新生儿) 数据,以及一些公开可用的人类癌症和血液数据集。
鉴于 R9.4.1 和 R10.4.1 NA12878 以及新生小鼠数据集均用于评估,研究人员指出了孔版本以区分它们。其余数据集仅使用 R9.4.1 孔版本进行测序。
对 Rockfish 模型进行了广泛的评估,并与 R9.4.1 数据集的 Megalodon Remora、Megalodon Rerio 和 Nanopolish 以及 R10.4.1 数据集的 Remora 进行了比较,比较内容包括以下六个方面:读段级预测、位点级预测、与 WGBS 的位点级相关性、调用覆盖度、执行时间和资源利用率。
图示:Read-level 评估。(来源:论文)
在 R.9.4.1 数据集上单碱基准确率和 F1 度量值提高了最多 5 个百分点,在 R10.4.1 数据集上提高了最多 0.82 个百分点。
此外,Rockfish 与全基因组亚硫酸盐测序表现出高度相关性,需要的读取深度较低,并且在计算效率高的同时对富含 CpG 的启动子等生物学重要区域具有更高的置信度。
它在人类和小鼠样本中的优异表现凸显了其在研究不同生物体和疾病中的 5-甲基胞嘧啶甲基化方面的多功能性。最后,其适应性架构确保与新版本的孔和化学以及修饰类型兼容。
不过,Rockfish 目前无法区分 5mC 和 5hmC 甲基化,因为缺乏高质量的其他类型修饰的对照数据集。模型在计算效率上仍有改进空间,未来可能通过架构和工程优化提高效率。
Rockfish 展示了从 ONT 原始信号中提取甲基化信息的强大能力,其小型模型在所有数据集上性能更优,运行时间更短,展现了额外数据和知识蒸馏的好处。
5mC 修饰与多种生物学现象相关,如转录调控、疾病、衰老等,因此单碱基分辨率的检测对于深入理解 DNA 甲基化的作用至关重要,可能有助于疾病的早期诊断和治疗策略选择。Rockfish 的架构使其易于扩展到检测各种类型的 DNA 和 RNA 修饰。
论文链接:https://www.nature.com/articles/s41467-024-49847-0
文章来源于互联网:基于Transformer的新方法,可从纳米孔测序中准确预测DNA甲基化




