文章来源于互联网:AI在用 | 爆改工位文案,大模型也疯狂
工牌也能疯。
喜欢各种爆改的年轻人,最近又开辟了「工位精装修」新赛道。
作为打工人每天停留最长甚至是「唯二」停留的地方,爆改可以提供「情绪价值。」
除了置办各种潮玩和手办,爆改工位文案也成了新热点。
赵钱孙李、周吴郑王、都能将姓氏融入谐音梗,打造充满「疯感」的自我介绍。
不是你死就是我「王」,吓唬谁呢!
我真的会「谢」……
加班加到半「叶」?「李」行你上啊!
还真对得上。
技高一筹的文案更是融大 IP 于无形!
「崔啊崔啊」「我的骄傲放纵」……
一看就知道是连苏运莹的歌迷,大火的《野子》都在梗中了。
没有《甄嬛传》的爆改文化,是不完整的!
近期流行的「牛马」、「确诊」梗,也是不能落下的!
这类充满疯感的文案均有套路可循:
1. 把自己的姓氏嵌入进去,没一个人希望自己的姓氏缺席;
2、融入网络流行梗、大 IP ,更容易引发共鸣;
3、讽刺、自嘲的基调让文案看起疯癫、好笑;
4、 配上一张治愈或搞笑图片,升华一下。
用 AI 制作起来,分分钟搞定。
用到的工具:Claude 3.5 sonnet 、Kimi 主要负责文案部分;DALL-E-3 、快手可图负责图片。
-1-
文案生成
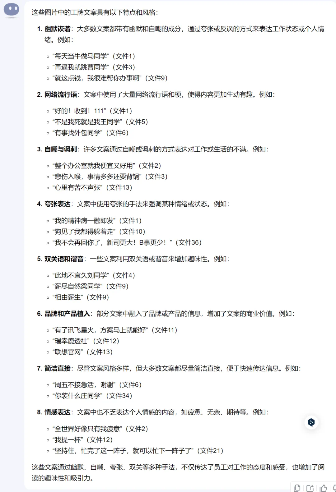
首先,让 Kimi 分析一下这些文案的风格和特点。
不得不说,超长上下文用起来真的很爽,我们一次性将几十张文案图片扔给 Kimi 去分析。
如果换做 Claude 3.5 sonnet,得分三次喂入,比较麻烦。
Kimi 分析能力杠杠滴:网络流行语和特定梗、自嘲讽刺、基于姓氏的谐音梗,都有概括到。
然后,让 Kimi 仿写,输入要求:
按照以上的风格特点,仿写 10 个同样风格的工位文案。
没想到, Kimi 给到的文案,居然完全不能让人满意。
所以,我们又将 Kimi 总结出来的内容,直接扔给了 Claude 3.5 Sonnet 。
它生成的文案,明显更符合我们想要的风格。
不过,方案里面缺少谐音梗的,我们提示 Claude 3.5 sonnet 再给一些这方面的文案。
姓氏谐音梗还不够丰富,让大模型再多来些:
无论哪种方案,大模型都给了一堆选择,虽非个个合适,也有少数几个有意思的。
我们选了 8 个,为接下来的配图做准备。
-2-
生产配图
AI 生图工具很多,我们这里首先考虑 DALL-E-3,因为,可以和 Claude 3.5 sonnet 生成的提示语打配合。
快手可图可以作为备胎:谁的图做得好,就用谁的。
首先,给 Claude 3.5 sonnet 输入下面要求,让他生成梗图的提示语:
「别叫我打工人,叫我007号特工」为这句文案生成一张梗图,给出可能的提示语。
将提示语给到 DALL-E-3,我们得到了对应的梗图。
为了让界面更简洁好看,我们可以使用微信公众号编辑器或者秀米进行排版,将文字和配图一一对应。


▶
以下是所有成品展示环节:


每天都在’杨’眉吐气
提示词:杨梅大笑

别问我在’赵’什么,在找工作的意义
提示词:疲惫的打工人寻找北极星

加班使我快乐,快乐使我加班



以后我们会带来更多 AI 大模型、AI 应用的一手评测,也欢迎大家进群交流。

文章来源于互联网:AI在用 | 爆改工位文案,大模型也疯狂
















