文章来源于互联网:从头设计「超难」癌症抗体,大卫贝克团队AI生物计算方法的新应用
编辑 | 萝卜皮
原癌基因 Ras 控制多种细胞内通路,具有四种主要亚型 (KRAS4A、KRAS4B、HRAS 和 NRAS),具有高度的序列同源性和相似的体外生物化学特性。
由于它们与不同癌症的关联各不相同,人们对独立研究它们的作用有浓厚的兴趣,但 Ras 异构体特异性结合试剂很少,因为唯一显著的序列差异在于它们无序且高度带电的 C 端,而这些 C 端很难引发机体产生抗体。
为了克服这一限制,华盛顿大学大卫贝克(David Baker)团队使用基于深度学习的方法从头设计针对 KRAS4A、KRAS4B 和 NRAS 的 Ras 异构体特异性结合剂 (RIB),而且是专门针对 Ras C 端的。
RIB 在体外和细胞内均能以显著的特异性与其靶标 Ras 亚型结合,破坏其膜定位并抑制 Ras 活性。因此,这些工具有助于剖析 Ras 亚型在生物学和疾病中的独特作用。
该研究以「De novo design of Ras isoform selective binders」为题,于 2024 年 8 月 30 日发布在 bioRxiv 预印平台。
Ras 家族 GTPases 调节丝裂原活化蛋白激酶 (MAPK) 和其他对细胞生长和存活至关重要的细胞内信号通路,Ras 突变在许多人类癌症中很常见。四种主要的 Ras 亚型——KRAS4A、KRAS4B、HRAS 和 NRAS——具有高度序列同源性和相似的生化特性。
尽管它们有相似之处,但这些亚型在不同癌症中存在不同的突变,在耐药性中发挥不同的作用,并且由于它们不同的无序和高度带电的 C 末端而具有不同的亚细胞位置。
虽然 Ras GTPases 的结构部分在主要 Ras 亚型中具有 90% 的序列同源性,但 C 末端的同源性仅为 8%。所有亚型都可以定位到质膜,但是 NRAS、HRAS 和 KRas4A 在其高变 C 末端可逆地棕榈酰化,从而实现内膜定位。
开发 Ras 异构体特异性抗体的挑战
开发 Ras 异构体特异性抗体一直是一项挑战;现有的抗体在免疫印迹实验中通常会产生多条带,不足以进行免疫染色等更灵敏的检测。
尽管对不同 Ras 异构体进行了数十年的研究,但由于缺乏异构体选择性分子工具(例如选择性亲和试剂),它们的具体信号传导活动和功能作用仍然不清楚,这使得精确的功能研究变得复杂。
蛋白质设计领域的最新进展使得研究人员能够设计针对各种蛋白质靶标的结合物。
设计 Ras 异构体特异性结合物需要针对无序且高度带电的 Ras C 端,因为它是 Ras 异构体之间唯一不同的区域。由于粘合剂相互作用与水相互作用的生化挑战,针对高度极性的天然蛋白质区域(例如,KRAS4B 是 86% 极性残基、63% 带电残基)一直很困难。
从头设计新方法
针对高极性域所带来的另一个挑战是结合增强氢键或盐桥所需的精确性质,如果做不到这一点就会导致相当大的焓损失。
贝克团队推断,最近开发的用于设计内在无序区域结合物的方法,可以设计出优于目前可用抗体的 Ras 异构体特异性结合物。这些试剂可以成为剖析不同异构体在细胞功能和疾病中的作用的宝贵工具。
图示:计算设计方法。(来源:论文)
该团队探索了两种不同的蛋白质设计方法来设计 Ras 异构体特异性结合物 (RIB)。
第一种方法是将无序区域 (IDR) 的序列穿过来自 logos (logos 库 A) 的 ~800 个蛋白质支架,这些支架具有特定的氨基酸识别口袋,这些口袋排列成结合一系列扩展构象中的不同序列。
第二种方法是通过支架 RFDiffusion 从包含来自 logos(logos 库 B)的包裹支架的约 200 个 β 片层子集或使用序列输入 RFdiffusion 从随机噪声中生成骨架,其中结合剂和靶标的骨架构象都被广泛采样。
在这两种情况下,都可以通过部分 RFDiffusion、基序 RFDiffusion 和参数扰动来优化热门匹配,并使用 ProteinMPNN 设计序列。
根据 Alphfold 2 (AF2) 预测置信度指标 (pae 相互作用)、预测结合亲和力 (Rosetta 𝛥𝛥G) 以及无氢结合的内部极性残基 (埋藏不饱和残基) 的范围选择设计进行实验表征。
通过 Motif RFDiffusion(保持主干的子集固定)、Partial RFDiffusion(稍微改变整体支架主干)或 Parametric Perturbation(以指定的方式旋转/移动支架主干的一部分)来优化肽支架主干。
RIBs 的计算设计
最初,该团队尝试使用所有方法设计针对所有 Ras 异构体的结合物。他们发现,支架法和序列输入 RFDiffusion 方法主要产生结合物骨架,从而诱导靶标符合规则的二级结构。
这对 KRAS4A 和 NRAS C 端很有效,因为它们被诱导形成 β 链,并与结合剂形成延伸的 β 片层,但对 KRAS4B 和 HRAS C 末端则无效,因为它们与常规二级结构的兼容性较差(KRAS4B 具有高度带电的 6x 赖氨酸区域,而 HRAS 含有几个间距不均匀的脯氨酸残基)。
基于氨基酸识别口袋的方法更能成功地为所有 Ras 异构体生成良好的评分设计,因为它不需要目标中的任何二级结构倾向。
研究人员选择了 8,317 个(5,254 个来自序列输入,3,063 个来自支架)和 3,078 个(343 个来自序列输入,2,735 个来自支架)使用 RFdiffusion 为 KRAS4A 和 NRAS 制作的设计进行实验表征,以及 2,556 个和 1,264 个使用基于氨基酸识别口袋的方法为 KRAS4B 和 HRAS 制作的设计。
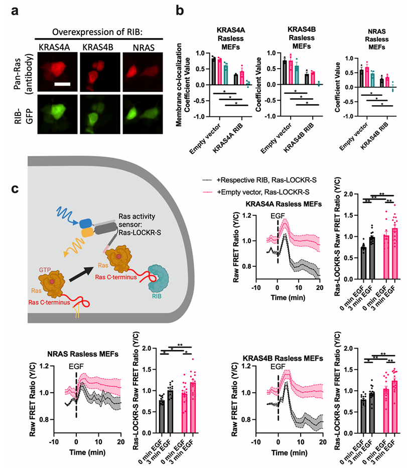
从头设计的 RIB 与这些高度带电且无序的 C 末端的结合比迄今为止描述的任何抗体5(无论是在体外还是在细胞中)具有更高的特异性。RIB 的表达增强了这些 Ras 亚型的细胞质定位,导致 Ras 活性降低,证实了 Ras 的膜结合对其功能很重要的观点。
鉴于 Ras 在信号传导和疾病中的重要性,该团队设计的 Ras 异构体选择性结合剂应有广泛的应用,包括异构体特异性抑制剂、靶向降解的亲和力手柄、癌症患者样本的诊断标记物和 Ras 异构体特异性生物传感器。
论文链接:https://www.biorxiv.org/content/10.1101/2024.08.29.610300v1.full.pdf
文章来源于互联网:从头设计「超难」癌症抗体,大卫贝克团队AI生物计算方法的新应用



