文章来源于互联网:突破传统:AI如何应对心电图中的长尾挑战?

AIxiv专栏是机器之心发布学术、技术内容的栏目。过去数年,机器之心AIxiv专栏接收报道了2000多篇内容,覆盖全球各大高校与企业的顶级实验室,有效促进了学术交流与传播。如果您有优秀的工作想要分享,欢迎投稿或者联系报道。投稿邮箱:liyazhou@jiqizhixin.com;zhaoyunfeng@jiqizhixin.com
-
论文链接:http://arxiv.org/abs/2408.17154 -
论文标题:Self-supervised Anomaly Detection Pretraining Enhances Long-tail ECG Diagnosis
-
创新性方法:该研究首次将自监督异常检测引入为预训练方式,模拟专业医生的诊断流程,成功开发出具有长尾诊断能力的心电 AI 模型,大幅提升了对常见及稀有心脏疾病的诊断准确性。 -
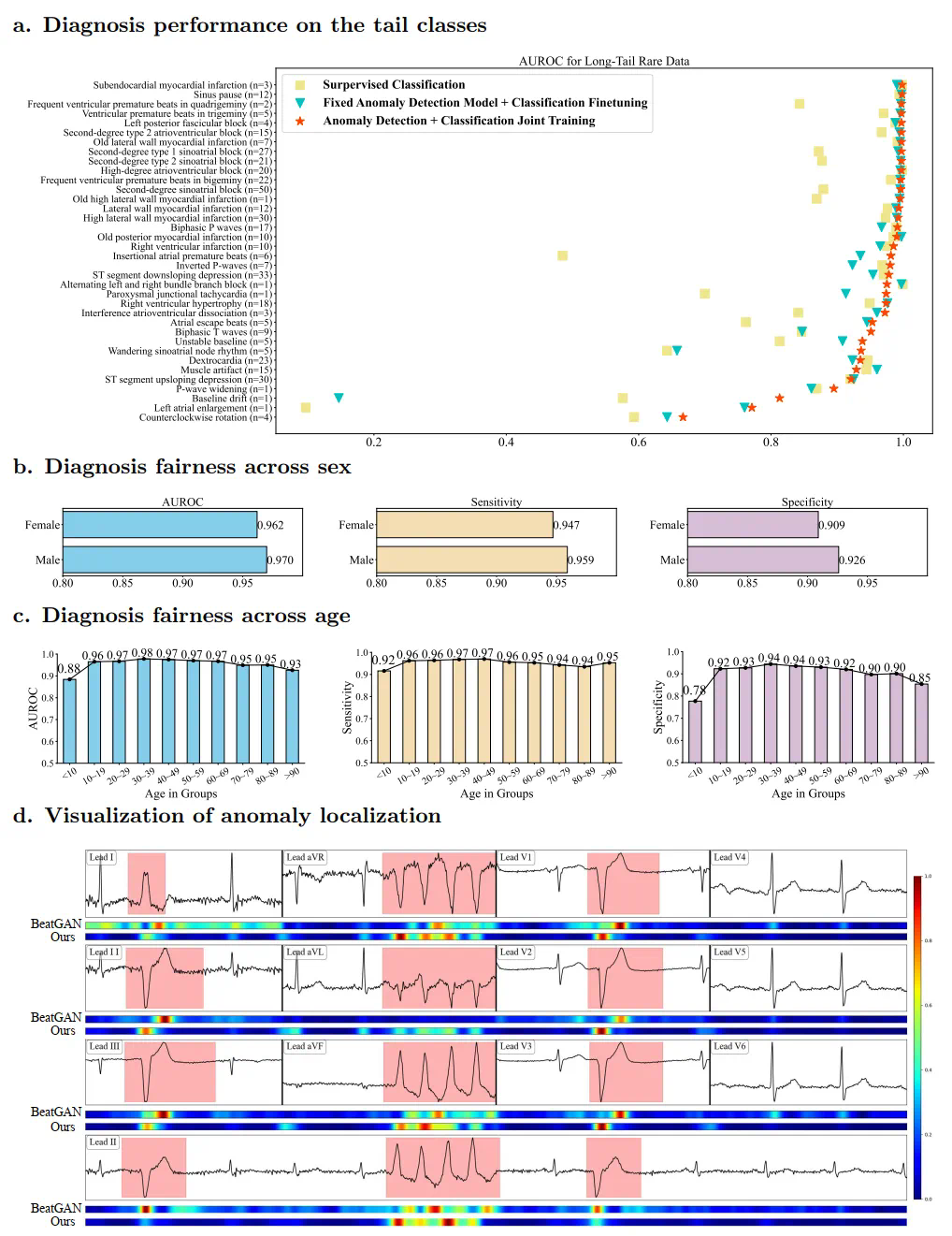
严谨的数据验证:研究团队在一个大规模的临床 ECG 记录数据集上对模型进行了严格验证。该数据集包含了 2012 年至 2021 年期间在上海真实医院环境中收集的超过一百万份 ECG 样本,涵盖了 116 种不同的 ECG 类型。经过异常检测预训练的模型在 ECG 诊断及异常检测 / 定位的内部和外部评估中均展现了显著的整体准确性提升。尤其是在处理稀有 ECG 类型时,该模型实现了 94.7% 的 AUROC、92.2% 的灵敏度和 92.5% 的特异性,明显优于传统方法,并显著缩小了与常见 ECG 类型诊断性能之间的差距。 -
前瞻性临床验证:在前瞻性验证中,采用该模型辅助诊断的心脏病医生相比于单独工作的医生,诊断准确率提高了 6.7%,诊断完整性提升了 11.8%,诊断时间减少了 32%。这些结果表明,将异常检测预训练集成到 ECG 分析中,具有极大的潜力来解决临床诊断中长尾数据分布的挑战。
-
临床应用的巨大潜力:通过异常检测预训练,该模型能够以远超经验丰富的心脏病专家的速度,提供准确且全面的诊断结果。这表明,AI 辅助系统在临床诊断中具有广阔的应用前景,无论是在紧急情况下还是常规 ECG 评估中,均能发挥重要作用。 -
减轻长尾分布影响的能力:异常检测预训练通过识别可能的异常特征偏差,使模型能够集中关注特定异常区域,从而更精确地分类不同类型的异常。这种方法促进了对各种稀有异常的高效学习,有效应对了不平衡的长尾异常分布带来的挑战。 -
提供可解释且信息丰富的定位结果:除了提升诊断性能外,异常检测预训练还具备一个关键优势,即能够精确定位异常。这为模型的诊断决策提供了清晰且易于理解的解释,有助于医疗从业者更好地理解诊断结果。 -
临床诊断模型的公平性:该研究模型在男性和女性之间,以及 10 至 90 岁各年龄组中的诊断效果相当。这些发现强调了在临床实践中,考虑人口统计因素以提升诊断准确性和公平性的重要性。进一步研究有助于揭示这些年龄和性别差异的机制,从而开发改善所有患者群体健康结果的策略。 -
可扩展的 ECG 诊断框架:该框架专为解决 ECG 数据的长尾分布问题而设计,并经过对 116 种不同 ECG 类型的细致训练。这种全面覆盖确保了模型能够适应临床实践中遇到的几乎所有 ECG 类型,使其在多样化数据集中的适应性和通用性得到了高度保障。
文章来源于互联网:突破传统:AI如何应对心电图中的长尾挑战?








