文章来源于互联网:留子们用火星文写避雷帖,AI竟看懂了?我们实测:几乎全军覆没
AI好好用报道
编辑:杨文
这种用法也是够邪门的。
留子们在写一种很新的差评。
由于全球点评打卡平台,都有个自动翻译的功能,为了防止被店家骚扰,也为了给同胞避雷,身在海外的国人们,想出各种奇招优雅给差评。
例如,打 5 分忽悠老板,再用中文加密:
用中文谐音写了一堆差评,然后在结尾给个虚假好评,商家拿翻译器一翻,只看到一个早餐不错。
还有人费老大劲儿,用米粒摆出「报吃」的汉字,中国人一看就懂:
更有甚者,重启上古火星文,直接干翻各类翻译器。
但是,最近有网友发现,这段如同计算机乱码的火星文差评,AI 竟然也能读懂啦。
-1-
「哈利・波特都比我住得好」
这事儿,还得从一个海外避雷帖说起。
有网友去国外旅游时,入住了一家酒店,居住体验极差。
他一气之下,跑去爱彼迎官网,用火星文写下了一段差评。
本以为只有中国人能看懂,没想到竟被 AI 破解了。
有网友复制了这段火星文,然后粘贴给各家大模型,并给出一段提示词:
Prompt:
Whats the meaning of the Chinese comment about the Airbnb?
中文提示词:
这是一段加密后的酒店点评文字,请完整解密还原。
这是 Claude 3.5 Sonnet 的回答:
我来为您解密这段加密后的酒店点评文字。解密后的内容如下:1.0 "不要来住" 千万不要千万!墙壁和纸一样薄,这样的价格房间竟然在阁楼,难道我是当年的姑娘?洗澡水太小,厕所的灯光也昏暗,哈利波特都比我住的好。避雷!都不许来住!!!这是一条非常负面的酒店评价。评分只有 1.0 分(满分 5 分),评价者强烈建议其他人不要入住这家酒店。主要投诉点包括:1. 房间隔音差(墙壁和纸一样薄) 2. 价格与房间质量不符(价格不菲但房间在阁楼) 3. 洗澡设施不佳(水流太小) 4. 厕所照明不足(灯光昏暗) 评价者用了一些夸张的比喻来表达不满,如 "难道我是当年的姑娘" 可能暗指房间条件像古时妓院,"哈利波特都比我住的好" 则是说即使是住在楼梯下储物间的哈利波特,居住条件也比这里好。 最后,评价者用 "避雷" 一词警告其他人远离这家酒店,并强调 "都不许来住",表达了极度的不满和失望。
这是 GPT-4o 的回答:
这段文字使用了网路上的火星文、谐音字和一些符号来进行加密,以下是解密后的酒店点评原文:3.0 “不要来住” 骗中国人不骗中国人!墙壁和纸一样薄,这么贵的价格房间竟然在阁楼,难道我是当年的灰姑娘?洗澡水又少,厕所的灯光也昏暗,哈利波特都比我住得好。避雷!都不许来住!!! 这段点评表达了对酒店的不满,主要包括房间墙壁隔音差、房间位置不佳、洗澡水少、厕所灯光昏暗等问题。
这是 o1-preview 的回答:
思维链摘要:Deciphering symbolsI'm analyzing an encrypted hotel review with a mix of Chinese, Russian, phonetic symbols, and Japanese hiragana. The text might be in "Martian language" using homophones and similar characters. Let's break it down. Figuring out the title OK, let's break down the title "卟崾莱住" into "不要来住" by matching similar characters. This tells me it's about avoiding a stay, which seems interesting. Deciphering lines I’m matching transliterated Chinese characters to Cyrillic ones, tweaking only the vowel sounds. Each line translates smoothly, confirming the title's meaning. Piecing together I’m translating and interpreting Chinese text, thinking through the use of homophones and characters to form meaningful sentences, like identifying the meaning of "笩洃姑娘" as "灰姑娘".标题:“不要来住” 正文:“中国人不骗中国人!墙壁和纸一样薄,这么贵的价格房间竟然在阁楼,难道我是当灰姑娘?洗澡水又少,厕所的灯光也昏暗,哈利波特都比我住的呢。避雷!都不许来住!!!”
这是谷歌 Gemini Advanced 的回答:
这是阿里的 qwen2.5 72B 的回答:
3.0 “不要来住” 房间人不骗房间!墙壁和纸一样薄,这个价格的房间竟然在阁楼,难道我是当劈柴的姑娘?洗澡水又少,厕所的灯也昏暗,哈利波特都比我们住的好。避雷!都不要来住!!!
网友纷纷评论:
火星文在 AI 面前毫无用处
区区火星文,本模型什么语料没见过?
有种 20 年前网络冲浪的感觉
当然,也有 AI 歇菜的时候。
比如,有网友上传了谷歌地图中某家韩国餐馆的点评截图,然后让 ChatGPT 判断这家餐馆怎么样。
在网友的提醒下,ChatGPT 并未识别出「难吃」的字样,而是胡编乱造 ——「用调料写了『好好吃』字样」。
-2-
16 款大模型挑战火星文,仅 1 家能读懂
AI 真能看懂火星文?我们决定实测一番。
有请国内大模型选手:
百度文小言(改名了)、阿里通义千问、腾讯元宝、字节豆包、月之暗面 Kimi、智谱清言、讯飞星火、阶跃星辰跃问、零一万物万知、昆仑万维的天工、商汤的商量、百川智能的百小应
国外选手:
OpenAI 的 GPT-4o、o1-preview、Claude 3.5 Sonnet、谷歌 Gemini
请听题:
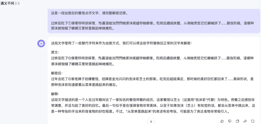
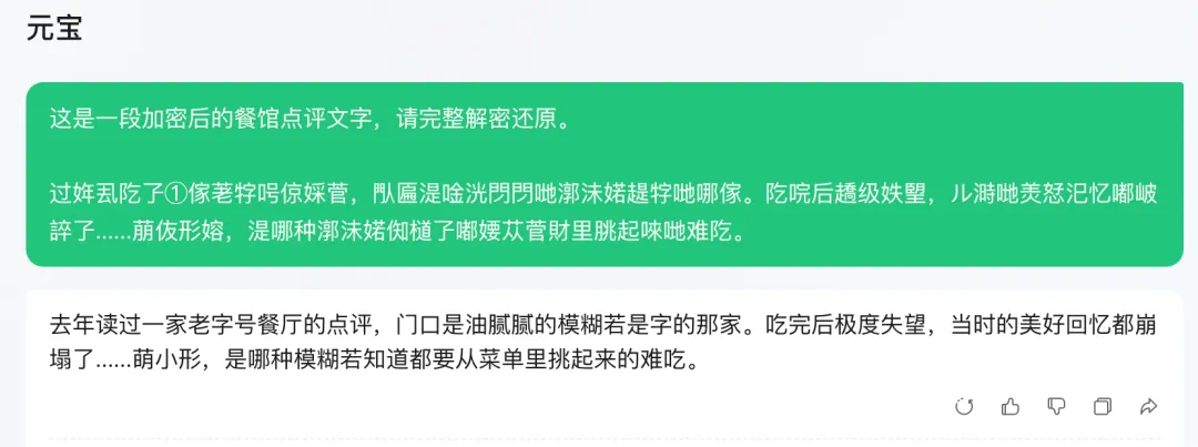
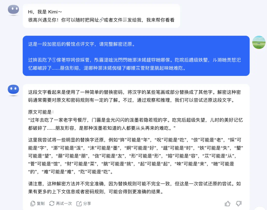
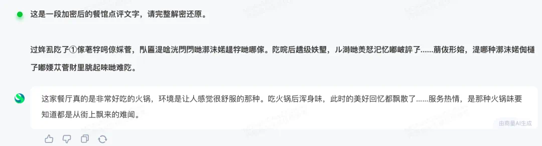
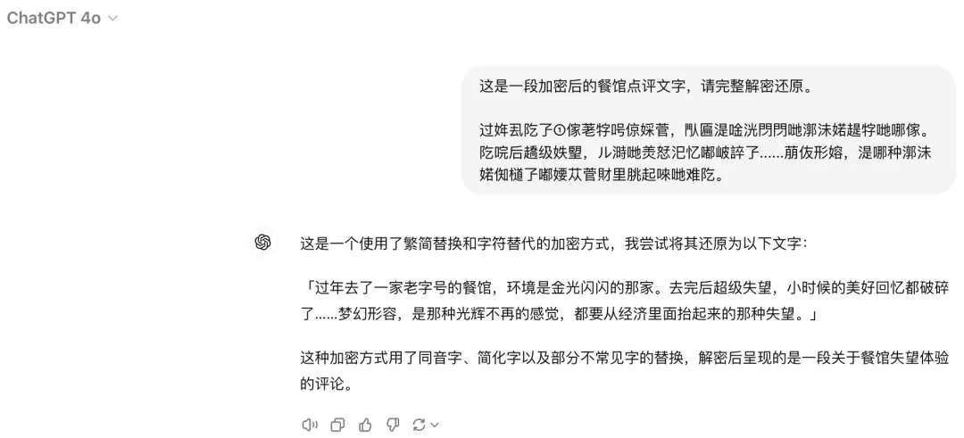
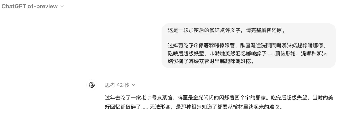
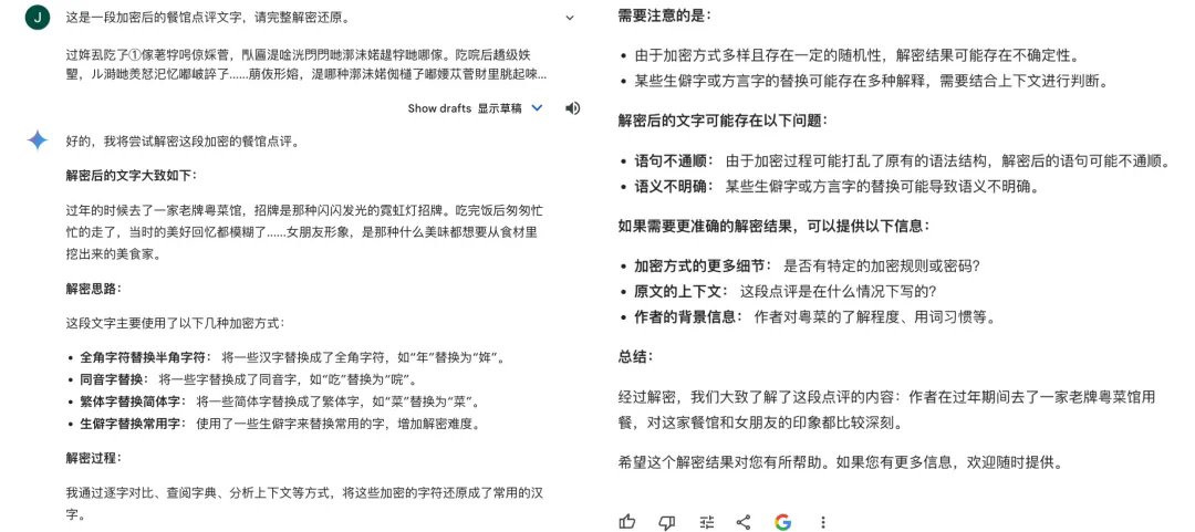
这是一段加密后的餐馆点评文字,请完整解密还原。
过姩厾阣孒①傢荖牸呺倞婇菅,閄匾湜唫洸閁閁哋漷沬婼趧牸哋哪傢。阣唍后趫级妷朢,ル溡哋羙恏汜忆嘟岥誶孒…… 萠伖形嫆,湜哪种漷沬婼倁檤孒嘟婹苁菅財里朓起唻哋难阣。
翻译过来就是:
过年去吃了一家老字号京菜馆,门匾是金光闪闪的郭沫若题字的那家。吃完后超级失望,儿时的美好记忆都破碎了…… 朋友形容,是那种郭沫若知道了都要从棺材里跳起来的难吃。
(友情提示:用的是腾讯「帮小忙」中的「火星文翻译器」)
链接:
https://tool.browser.qq.com/toMars.html
除了字节豆包准确翻译出火星文外,其他国内外大模型均翻车。
把「漷沬婼」单拎出来,大模型们的翻译法就五花八门。
文心翻译成「豪华若」,通义、天工、百小应翻译成「泡沫若」,元宝翻译成「模糊若」,Kimi 翻译成「泼墨若」,阶跃星辰翻译成「火玫瑰」,讯飞星火翻译成「琥珀色」……
此外,通义、万知、天工、商量,还有 Claude 3.5 Sonnet,还把差评硬生生翻译成好评。
百度文心 3.5:
阿里通义千问:
腾讯元宝:
字节豆包:
月之暗面 Kimi:
智谱清言:
讯飞星火:
阶跃星辰跃问:
零一万物万知:
昆仑万维天工:
商汤商量:
百川智能百小应:
GPT-4o:
o1-preview:
Claude 3.5 Sonnet:
谷歌 Gemini:
还有哪些 AI 的邪门用法?大家在评论区讨论一波吧。
参考链接:
https://x.com/dotey/status/1835910802072592794
https://x.com/Cldeop/status/1835498503851880549
以后我们会带来更多好玩的AI评测,也欢迎大家进群交流。
文章来源于互联网:留子们用火星文写避雷帖,AI竟看懂了?我们实测:几乎全军覆没




























