文章来源于互联网:张璇、周光敏团队在随机退役条件下基于生成式学习的电池健康状态评估与可持续回收研究中取得新进展
编辑丨ScienceAI
随着电动汽车市场的快速发展,动力电池需求量激增,但其设计寿命有限,退役潮已经到来。如何高效、经济、环保地处理这些退役电池,成为亟待解决的挑战。梯次利用和回收利用被视为关键途径,而准确评估退役电池健康状态(SOH)则是实现这一目标的基础。
传统恒流恒压(CCCV)方法评估SOH需耗费大量时间和电能,效率低下。相比之下,脉冲测试方法展现出快速估算SOH的潜力,但受退役电池随机荷电状态(SOC)影响,准确性有待提升。此外,现有脉冲测试方法需在不同SOC条件和电池类型下进行大量数据采集,面临数据稀缺性和异质性挑战。
针对上述问题,清华大学深圳国际研究生院张璇、周光敏团队提出一种基于注意力变分自动编码器(AVAE)的生成式机器学习方法,可快速生成退役电池的脉冲电压响应数据。
相关的研究成果以「Generative learning assisted state-of-health estimation for sustainable battery recycling with random retirement conditions」为题,发表在《Nature Communications》上。
这一方法几乎零成本生成测试数据,大幅节省时间与资源,并有效解决数据稀缺和异质性问题。通过学习SOC与脉冲电压响应的潜在依赖关系,该模型实现了不同电池材料和SOH状态下的SOC演变规律预测,并成功在未见SOC条件下准确估算SOH。
图 1:基于注意力变分自动编码器的脉冲电压响应数据生成示意图。
团队构建了2700个退役锂离子电池脉冲注入样本的物理测试数据集,涵盖了3种正极材料类型、3种物理形式、4种容量设计和4种历史使用场景,如图2所示。这些物理测试数据被用于验证所提方法在脉冲数据生成中的有效性。
图 2:数据集构成、特征提取与数据生成场景。
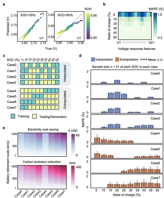
团队通过生成式机器学习方法,在少量已测量数据的基础上,实现了未测量数据空间的精准探索。模型利用已有的脉冲电压响应数据进行训练,可生成不同SOC条件下的新脉冲电压响应数据,如图3所示。实验表明,无论在内插还是外推场景中,生成数据的平均绝对百分比误差(MAPE)均低于2%,充分证明了模型对已测量数据分布的有效学习能力及其生成多样化数据样本的潜力。
图 3:生成模型性能与经济环境效益。
利用生成的数据,仅需简单调试后的回归器模型即可实现退役电池SOH的准确估计。如图4所示,与未使用生成数据训练的评估模型相比,使用生成数据显著降低了SOH估计误差(见图4c、图4d)。即使在未见过的SOC条件下,SOH估计的平均绝对百分比误差(MAPE)仍低于6%。这表明,所提出的方法不仅能够稳定生成适用于随机退役条件的脉冲电压响应数据,还可有效提升SOH评估模型的准确性。
图 4:健康状态估计结果。
与传统的CCCV测试相比,基于生成模型的脉冲测试方法无需耗费大量时间调整SOC,也避免了对退役电池的额外损害。技术经济评估显示,在2030年全球动力电池退役场景下,该生成式机器学习辅助的SOH估计方法可节省约49亿美元电力成本,减少358亿公斤二氧化碳排放(如图5所示)。这一方法在时间效率、能耗降低、环境效益和操作灵活性方面展现了显著优势。
图 5:经济环境效益分析。
本论文清华大学深圳国际研究生院2022级博士研究生陶晟宇为论文第一作者,2023级博士研究生马睿飞、2023级硕士研究生赵子曦为共同第一作者,2023级硕士研究生马光远为第二作者。
合作者包括厦门力景新能源科技有限公司卢敏艳团队,环境模拟与污染控制国家重点联合实验室温宗国教授,阿里巴巴达摩院资深算法专家荣钰博士,清华大学深圳国际研究生院韦国丹副教授、李阳副教授等。
清华大学深圳国际研究生院张璇副教授、周光敏副教授、腾讯人工智能实验室资深算法专家徐挺洋博士为共同通讯作者。
该研究得到了山西省能源互联网研究院、深圳国际科技信息中心、清华大学深圳国际研究生院、深圳市鹏瑞基金会、广东省基础与应用基础研究基金等科研经费支持。
论文链接:https://doi.org/10.1038/s41467-024-54454-0






