让AI知识触手可及

首页 » 飞书接入DeepSeek-R1后,用一次顶一万次,而且再也不「服务器繁忙」了

文章来源于互联网:飞书接入DeepSeek-R1后,用一次顶一万次,而且再也不「服务器繁忙」了

如果你最近经常使用 DeepSeek-R1,那你一定很熟悉以下截图了:
以至于我们人类也祭出奇招,非得让 DeepSeek-R1 亲自尝尝服务器繁忙失联的痛苦。
巨大的用户需求带来的巨大访问量已经让 DeepSeek 的服务器不堪重负,这也极大地影响了用户们的使用体验。于是各种替代官网的客户端和 API 的服务也不断涌现;与此同时,也不断有各种新服务和应用宣布接入或整合 DeepSeek-R1。
前两天,DeepSeek 还在 GitHub 专门创建了一个库来收集展示各种整合了 DeepSeek 模型的应用和服务,其中既包括 Chatbox、思源笔记、LibreChat 等应用,也有一些智能体框架、RAG 框架以及浏览器或 IDE 插件等。这个开源模型的生态系统正在高速稳步地建立起来。
GitHub 地址:https://github.com/deepseek-ai/awesome-deepseek-integration
就在不久前,飞书也宣布接入了 DeepSeek-R1,这相当于在我们日常熟悉的办公软件中又探索出了一种全新的 AI 交互方式。原来我们找 AI 帮忙,往往是一次性提供一个 prompt,即使 prompt 写得再周全,从本质而言也是一对一的单点输入输出。想要一次性批量处理任务,就需要掌握一些「思维链」或者批量调用 API 服务的技巧了。
以写文献综述为例,我们需要从上千份文献中挑出和自己最相关的,如果使用 API 批量处理,整个流程是这样的 —— 首先需要在 Web of Science 等论文库筛选出备选文献并导出 Excel 格式,然后构造合适的指令模板,用函数将 Excel 各行数据关联起来,再提交给 AI 开放平台处理。等待结果返回后,还得抽检一下 AI 的判断是否靠谱。
虽然这个过程并不复杂,却不如接入了 DeepSeek-R1 的飞书一步到位。现在,飞书中的每个表格都相当于一个 prompt 输入框,你可以把需求和背景当作一列数据粘贴进去,DeepSeek-R1 就能按这个队列全自动处理了。
                               无需根据 API 模版调整、调用函数的过程,直接在多维表格中输入提示词即可
                              DeepSeek-R1 给出了严谨、可以直接参考的评分结果
更重要的是,调用 API 处理 Excel 表格中间的过程是不可见的,我们只能用各种各样的方法增强提示词,或者加强结果的筛选来保证 AI 的结果更准确,其中没有「偷工减料」,但升级版的飞书完全透明,每一步操作都清晰可控,也进一步省去了调整格式的步骤。
社交网络上已有不少用户分享了自己的使用案例。比如用户 @nanshanjukr 将 DeepSeek-R1 接入了自己的心理知识库的,得到了非常「惊艳」的效果,他表示:「比 Notion 的好太多了。简介和生平年份都是 R1 生成的。在 AI 的加持下,也让自己重新巩固、扩展一下知识面。」
                             来源:https://x.com/nanshanjukr/status/1888589518061908105
一个好名字往往更容易被人记住,商品名称也不例外,如果它恰好蹭上了热搜的快车,那搜索的曝光量岂不是蹭蹭往上涨。电商平台就是一座取之不尽的「爆款标题矿」,现在只需把这些现成的 SKU 名字导入飞书表格,再让 DeepSeek 这位文案大师从中提炼精华,一条自动生成 SKU 文案的工作流就开动了!
                           来源:https://x.com/huangyun_122/status/1888628099119464749
更令编辑们震撼的是,把选题打包丢进去,DeepSeek-R1 给出的直接是一篇成品文章,不仅结构完整、文笔流畅,还频频有金句爆出,排一下版好像就能发出去了。之前,我们尝试过各种 AI 辅助写作的产品,即使提供了完整的思路和提纲,AI 往往只会简单扩写或者机械拼贴,看完飞书和 DeepSeek-R1 神乎其技的组合技,在此不得不为自己的职业生涯担心一秒。
                           来源:https://x.com/eviljer/status/1888602443954717031/photo/1
短视频时代,写视频口播文案也是够烧脑的,如果使用飞书 + DeepSeek-R1,不仅可以少掉许多因动脑失去的头发,再仔细看看 DeepSeek 改写的输出结果,好像比我写的思路更开阔,种草味儿也更正。
                             来源:https://x.com/Lchs_11/status/1888571487428419767/photo/1
机器之心也做了一些尝试,比如让 DeepSeek-R1 批量解答数学题:
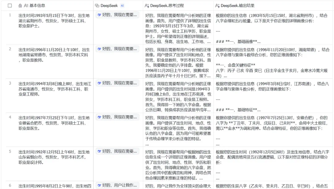
我们也体验了一下 AI 算命,通过配置这样的 prompt:「你是个全球顶尖的命理大师,根据提供的信息描述正缘画像,包括长相、身高、出生地、工作地、家庭条件、学历、性格、年纪等。越清楚越好,方便我去寻找。」我们很快便得到了 10 个信息的「正缘」:
最棒的是,在我们的体验过程中,从没遇到过「服务器繁忙,请稍后再试」。看起来,飞书使用的 DeepSeek-R1 是字节跳动自己部署托管的版本,稳定性非常不错 —— 前些天,字节跳动旗下的云服务平台火山引擎宣布已经支持 DeepSeek V3/R1 等不同尺寸的开源模型。
如何在飞书中使用 DeepSeek-R1?
飞书很早之前就已经接入了不少 AI 模型,使用 DeepSeek-R1 的方式与使用这些模型的方法类似。这里我们也简单撰写了一份图文并茂的教程。
首先当然你得有一个飞书帐号,然后新建一个多维表格。
                              飞书默认的多维表格
为避免繁杂,我们这里仅保留默认表格的第一列,删除其它列。后面我们会将第一列的文本内容用作提示词。
接下来,我们新建一列,用来配置 DeepSeek-R1。这里我们需要在「字段类型」中搜索 DeepSeek,便可找到 DeepSeek-R1 模型,之后我们需在「选择指令内容」中选择我们之前设置的「提示词」列,然后可以选择在「自定义要求」中设置一个全局提示词(当然也可以留空)。这里我们设置的是:「根据我提供的关键词或场景,编写一首七言绝句。」设置完成后,我们先选择保留配置,因为我们的「提示词」列还没有任何信息。
由于我们已经设置好了一个全局提示词,因此我们只需在「提示词」列填入我们想要的关键词或场景即可。接下来,就等待 DeepSeek-R1 完成它的创作吧!(通过设置「自动更新」,还可以让我们在每次修改提示词时自动高效率地自动获取新的输出结果。)
可以看到,飞书分别用一列表格展示了 DeepSeek-R1 的思考过程和输出结果(在设置中可选择不展示思考过程),而且从表格中出现结果的先后顺序来看,飞书并不是按表格的自然顺序逐一将提示词提交给 AI 模型,而是并行处理的。这就大大提升了我们使用 DeepSeek-R1 的效率。这首《咏橘猫》还真有趣:
金丝披身卧椅旁,
玉爪闲搭自徜徉。
呼噜声里求鱼饭,
日暖酣眠入梦乡。
当然,在飞书的多维表格中,DeepSeek-R1 并非唯一可用的模型,其支持的 AI 模型和功能还有很多,只需使用相应的关键词在「字段类型」中搜索即可。
飞书,真是越来越强大了。

文章来源于互联网:飞书接入DeepSeek-R1后,用一次顶一万次,而且再也不「服务器繁忙」了

12
12 月
2025
12
12 月
2025
11
12 月
2025
11
12 月
2025
10
12 月
2025
09
12 月
2025
09
12 月
2025
08
12 月
2025
06
12 月
2025
04
12 月
2025
03
12 月
2025
30
11 月
2025
28
11 月
2025
27
11 月
2025
27
11 月
2025
最新提问
🎉🎉🎉AI问答功能上线喽!!
安装pytorch的时候提示拒绝访问
已经成功安装pytorch,但是import时提示"找不到指定的模块"
Pytorch安装后不能使用的问题
YOLO模型训练时提示报错
YOLO的安装使用报错问题
有哪些GPU云环境可以使用
公众号
滚动至顶部
0
希望看到您的想法,请您发表评论x