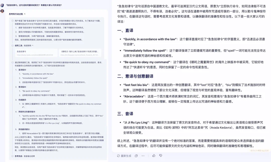
文章来源于互联网:放大招!文心一言「全面免费」,同时开启「深度搜索」,抢鲜实测!




Prompt:我想制作一个网站,每次打开都是不同的古诗句,需要包含中国古代文学的大多数经典作品。


</code>
每日古诗句
每日古诗句
body {font-family: Arial, sans-serif;background-color: #f4f4f4;margin: 0;padding: 0;display: flex;justify-content: center;align-items: center;height: 100vh;}.container {background-color: #fff;padding: 20px;border-radius: 8px;box-shadow: 0 0 10px rgba (0, 0, 0, 0.1);text-align: center;}h1 {color: #333;}#poem {font-size: 1.5em;color: #555;margin-top: 20px;}
// 诗句库const poems = [{ dynasty: ' 先秦 ', author: ' 屈原 ', poem: ' 亦余心之所善兮,虽九死其犹未悔 ', source: '《离骚》' },{ dynasty: ' 唐 ', author: ' 李白 ', poem: ' 飞流直下三千尺,疑是银河落九天 ', source: '《望庐山瀑布》' },{ dynasty: ' 唐 ', author: ' 王维 ', poem: ' 江流天地外,山色有无中 ', source: '《汉江临泛》' },{ dynasty: ' 唐 ', author: ' 杜甫 ', poem: ' 尔曹身与名俱灭,不废江河万古流 ', source: '《戏为六绝句・其二》' },//... 在这里添加更多诗句];// 随机选取一句诗句function getRandomPoem () {const randomIndex = Math.floor (Math.random () * poems.length);return poems [randomIndex];}// 显示诗句function displayPoem () {const poem = getRandomPoem ();const poemElement = document.getElementById ('poem');poemElement.innerHTML = `${poem.dynasty} - ${poem.author}:
${poem.poem}出处:${poem.source}`;}// 页面加载完成时显示诗句window.onload = displayPoem;

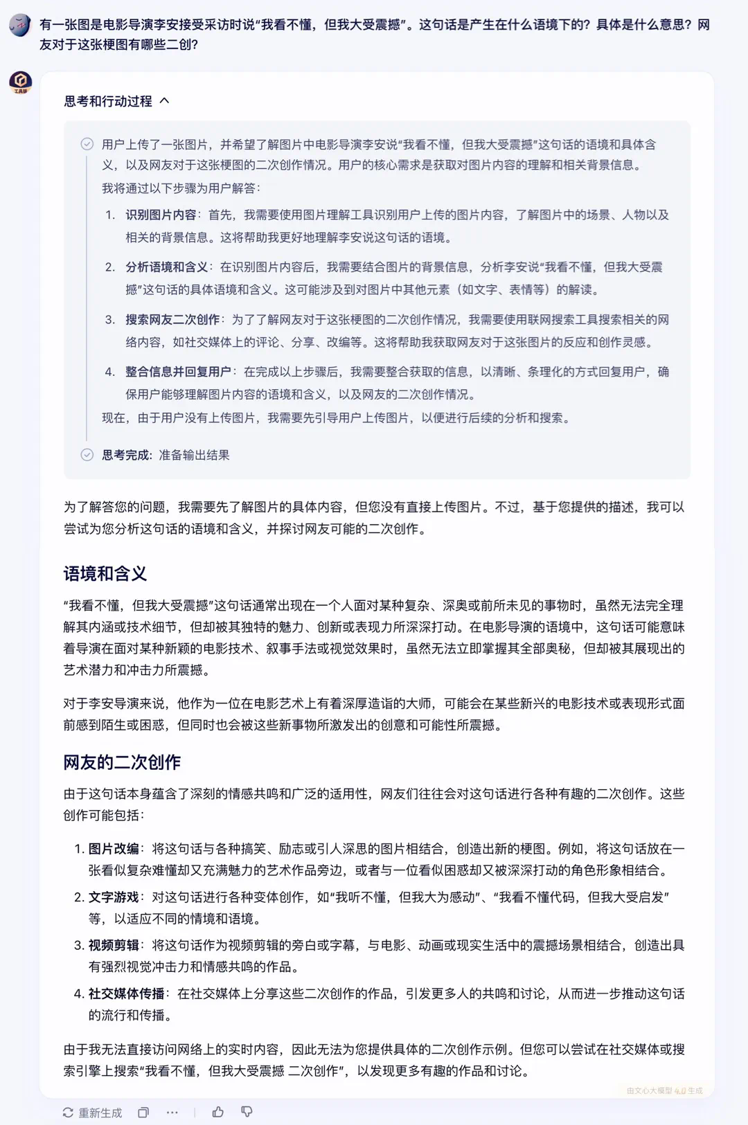
Prompt:有一张图是电影导演李安接受采访时说「我看不懂,但我大受震撼」。这句话是产生在什么语境下的?具体是什么意思?网友对于这张梗图有哪些二创?




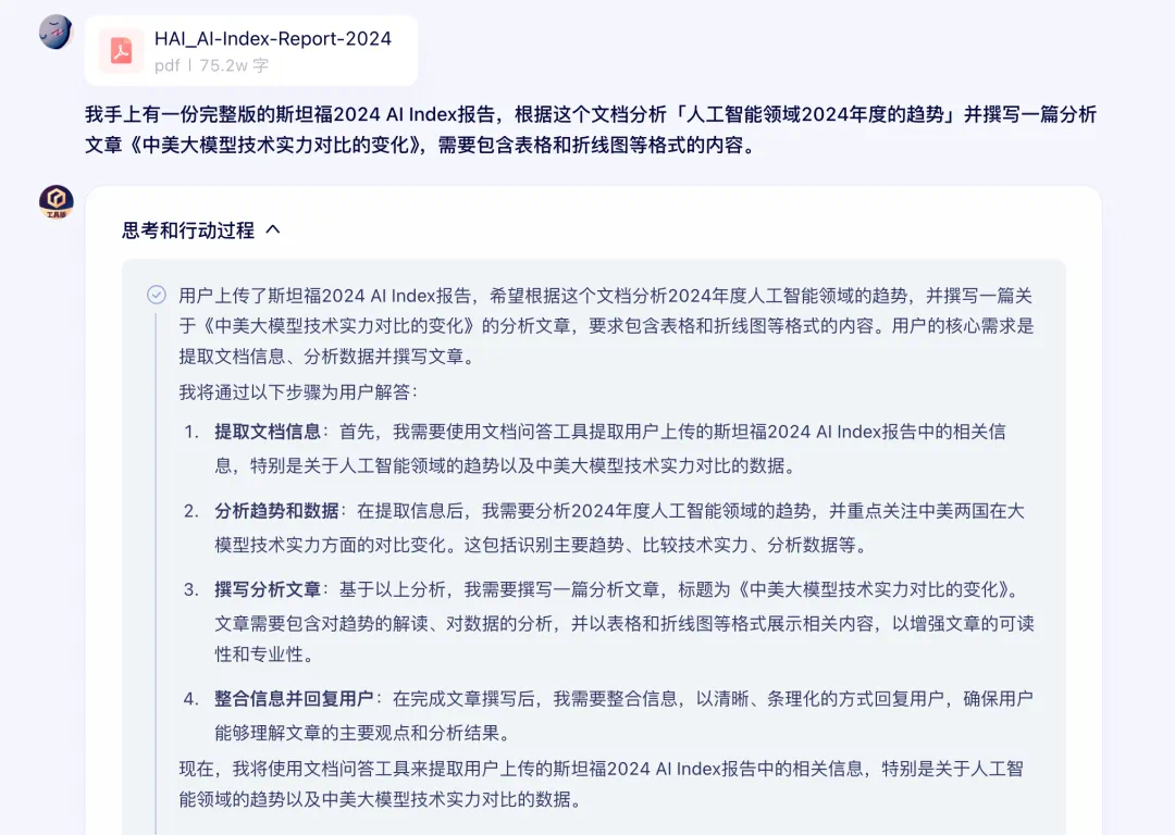
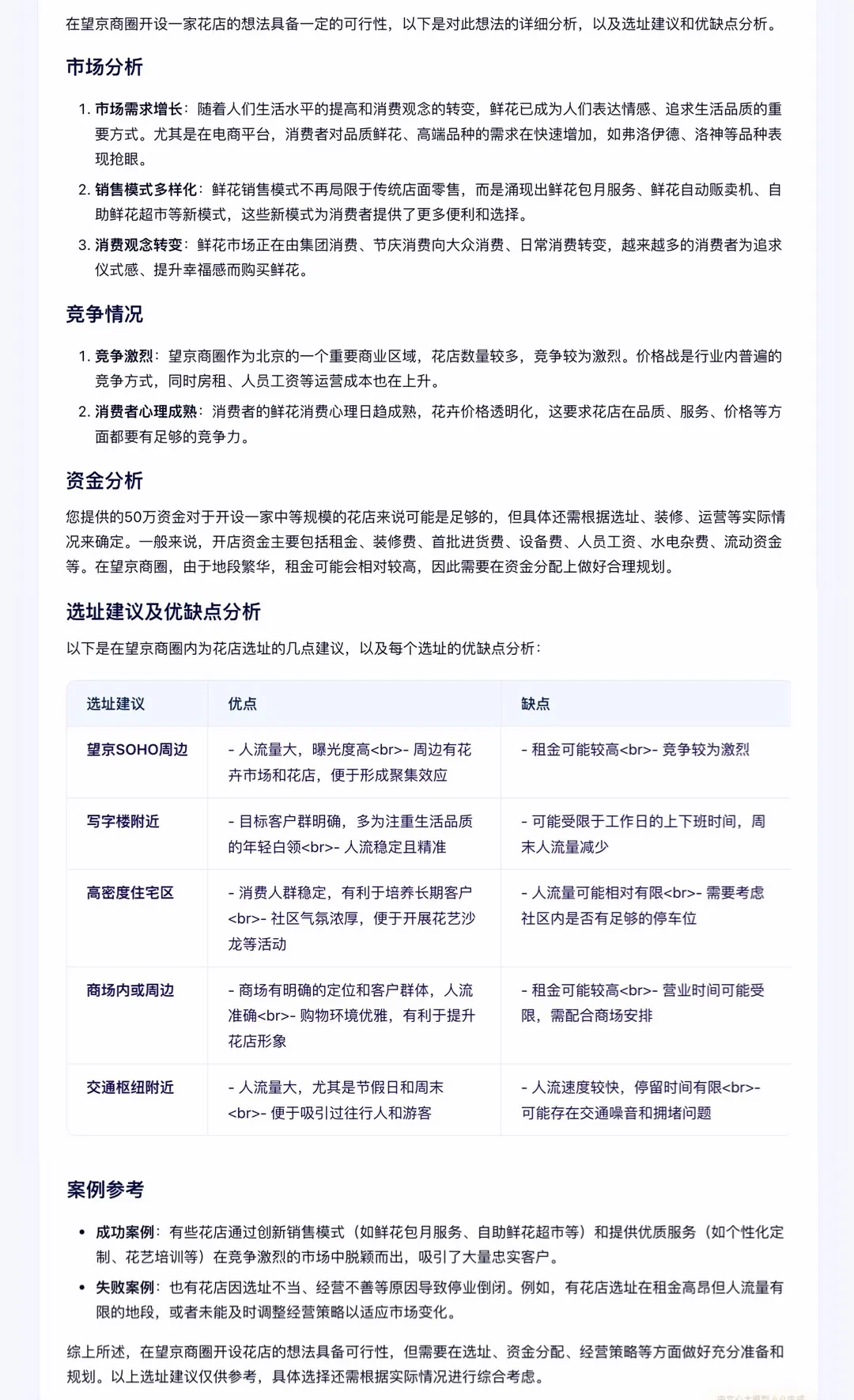
Prompt:我希望在望京商圈开一家花店,资金大概有 50 万,这个想法是否具备可行性?请结合权威统计数据和案例帮我分析。以及,请提供一些合适的选址,以表格形式列出每个选址的优缺点。



文章来源于互联网:放大招!文心一言「全面免费」,同时开启「深度搜索」,抢鲜实测!
