文章来源于互联网:无需侵入,一键重构细胞「电活动」,AI革新药物心脏毒性评估

编辑丨&
细胞内电生理学在神经科学、心脏病学和药理学中对于研究细胞的电特性至关重要。纳米电极阵列 (NEA) 通过以高通量同时进行细胞内和细胞外动作电位 (iAP 和 eAP) 记录,提供了一种很有前途的替代方案。
虽然,使用 NEA 获取细胞内电位仍颇具具有挑战性,但美国斯坦福大学与加州大学的联合研究团队提出了一种 AI 支持的技术,该技术利用来自 NEA 上干细胞衍生心肌细胞的数千个同步 eAP 和 iAP 对。
这种基于物理学的深度学习模型展示了其用于非侵入性、长期、高通量药物心脏毒性评估的潜力,为未来各种细胞类型和药物相互作用的电生理学研究铺平了道路。
他们的研究以「Intelligent in-cell electrophysiology: Reconstructing intracellular action potentials using a physics-informed deep learning model trained on nanoelectrode array recordings」为题,于 2025 年 1 月 14 日刊登于《Nature Communications》。

现阶段医学方法
目前,药物的开发过程成本高昂且效率低下。其中的一个关键挑战是临床前筛选的预测能力有限,它依赖于动物模型和细胞系。由于物种间的差异,它可能无法准确代表人类生理学。
电生理学研究生物细胞和组织的电特性,对于了解药物机制、开发心脏和神经疗法以及评估各种药物的心脏毒性至关重要。目前医学科学所有领域使用的细胞内电生理学技术的金标准是膜片钳技术。这种方法可以高精度地测量细胞内电位。然而,这种技术通量低,需要手操,并且对记录的细胞仍然具有侵入性。
细胞外电生理学技术,如微电极阵列 (MEA),克服了膜片钳的侵入性和通量限制。然而,由于记录电极保持在细胞外,该技术提供的电信号形状信息有限,无法解决心脏毒性评估所需的细胞内电位的细微变化。

纳米电极阵列 (NEA),由比细胞大小小 200 倍的独立纳米级电极组成,已成为一种很有前途的方法,它结合了细胞内和细胞外电生理学技术的优势,并且能够同时记录来自各种细胞类型中单个细胞的高通量细胞外信号和按需细胞内信号。
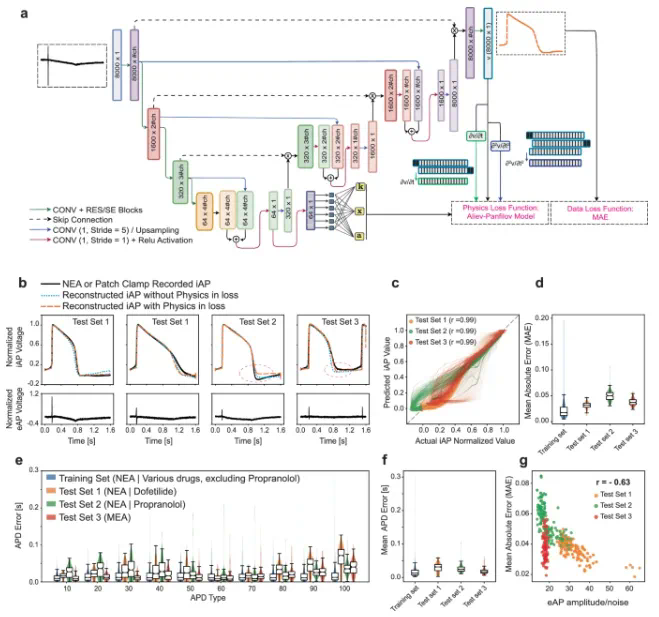
在这里,团队们的目标是构建一个模型,使用 eAP 记录重建 iAP 波形。研究介绍了物理知情注意力 UNET (PIA-UNET),这是一种从 eAP 波形重建 iAP 波形的深度学习方法。
与依赖大量参数估计的传统模型不同,PIA-UNET 通过关注内在模式来直观地转换 eAP 和 iAP 之间的关系,从而绕过了复杂的参数估计步骤。
通过对 eAP 和 iAP 对之间的相关性进行定量分析,研究假设 eAP 中有足够的信息来重建 iAP。然后,通过实验证明,使用物理信息深度学习模型可以从 eAP 记录中完全准确地重建 iAP。
eAP 和 iAP 对
这项工作的目标是通过使用带有纳米电极的时间同步对 eAP 和 iAP 记录来训练深度学习模型,从 eAP 记录中重建 iAP 波形。
训练数据集的质量对于任何深度学习模型的有效性都至关重要。因此,虽然以前的研究已经证明了 NEA 记录的归一化 iAP 波形与金标准膜片钳技术之间的相似性,但团队还是就此进行了更全面的分析。
eAP 和 iAP 特征之间揭示的这些新关系之所以能够识别,只是因为采用了独特的数据集,该数据集由多个 eAP 和 iAP 对组成。在确定 eAP 特征是 iAP 特征的准确预测因子后,团队探究是否可以使用深度学习从 eAP 重建整个 iAP 波形。

深度学习算法擅长处理和分析高维数据。在努力从相应的 eAP 重建整个 iAP 波形的过程中,Attention-Residual-Block UNET 模型被开发,并通过伪物理损失函数对其进行了增强。
该模型在三个测试集中对膜电位的预测值与实际值密切相关,显示出高度相关性 。训练集中不同的误差指标证明了该模型能够从 eAP 记录中准确重建 iAP 波形。
模型从无创 eAP 记录中准确重建 iAP 的独特能力在电生理学中具有巨大的应用潜力。其中一种应用是在 CIPA 倡议的背景下,旨在开发改进的体外模型,以使用干细胞来源的心肌细胞更准确地评估心脏毒性。
它也可以可以报告任何所需 iAP 特征的变化,包括整个记录中的 APD 值。由此可以详细观察心肌细胞群内的变化,有助于在单个细胞和更广泛的细胞群水平上进行深入的心脏电生理学研究。
团队期望的发展
在这项工作中,他们提出了一种非侵入性、智能的电生理学技术,它结合了两项最近的进展:纳米电极阵列,可以同时记录来自数千个互连细胞的细胞内和细胞外信号;以及 PIA-UNET,可快速、精确地重建 iAP 信号。
通过从人类干细胞衍生的心肌细胞单层中收集了数千个不同 iAP 和 eAP 对的独特数据集,团队发现了 eAP 和 iAP 特征之间的新关系,并开发了一个基于物理的深度学习模型,以从 eAP 信号中准确重建 iAP 波形。
虽然研究的内容仍受到数据集规模和多样性的限制,但细胞内电生理学的未来研究潜力是巨大的。数据集扩展是朝着开发更强大、更全面的模型迈出的关键一步,团队未来的发展目标是与更广泛的科学界分享这些模型。
论文链接:https://www.nature.com/articles/s41467-024-55571-6#data-availability
文章来源于互联网:无需侵入,一键重构细胞「电活动」,AI革新药物心脏毒性评估