文章来源于互联网:准确率达88%,从随机性走到确定性,AI驱动的小鼠胚胎模型发育预测

编辑丨&
干细胞来源的胚胎模型的最新进展改变了发育生物学,提供了对胚胎发生的见解,而不受自然胚胎的限制。然而,模型开发的多变性对研究标准化来说并不算容易。
德国埃尔斯鲁厄理工学院与美国加州理工学院的科研人员在面对这个问题时,选择使用深度学习来提高选择干细胞衍生胚胎模型的可重复性。
他们性能最好的模型在细胞接种后 90 小时内达到 88% 的准确率,在初始细胞接种阶段达到 65% 的准确率,预测发育轨迹。增加初始细胞数量的扰动实验通过改善正常发育结果进一步支持了这一发现。
相关研究内容以「AI-based approach to dissect the variability of mouse stem cell-derived embryo models」为题,于 2025 年 2 月 19 日刊登于《Nature Communications》。

ETiX 胚胎模型
近年来,随着干细胞衍生胚胎模型的引入,发育生物学领域发生了翻天覆地的变化。这些创新模型模拟了胚胎发育的各个阶段,提供了新的研究途径。些植入后模型进展到高级发育阶段的能力使其成为转化研究的宝贵工具,特别是在解开发育障碍和推进再生医学方面。
由于对细胞和组织自组织初始阶段的理解有限,尽管这些模型前景广阔,但实际上正在面临着重大挑战。这些模型的初始开发阶段至关重要,然而,缺乏对这些阶段的详细描述导致开发结果的出现多种变化。
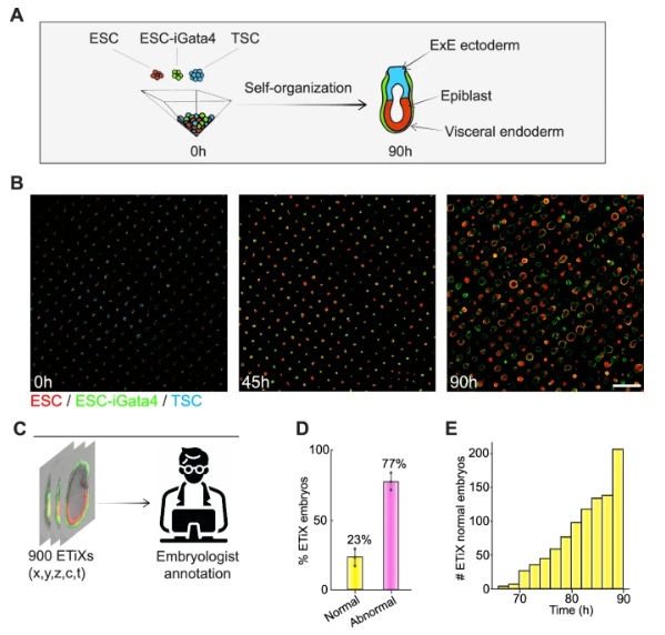
ETiX 胚胎模型是模拟小鼠植入后发育的最先进的模型系统之一。该模型通过将胚胎干细胞 (ESC) 与源自胚外外胚层 (ExE) 前体的滋养层干细胞 (TSC) 聚集来构建模拟系统。
在播种后的第四天,会由淘汰过程来消除不符合标准的发育结构。这种选择在类器官和干细胞衍生的胚胎模型研究中很常见,通常只有最有希望的样本才会被带入进一步研究。选择过程本质上是主观的,因为个体研究人员的判断,导致不同实验室的结果存在差异。
通过深度学习在图像和视频分类上的应用, ETiX 胚胎模型发育的各个阶段应用基于深度学习的分类,以提供对胚胎特征的见解,预测未来成功发育。

图示:小鼠植入后干细胞衍生胚胎模型 (ETiX) 的部分实时成像(图源:论文)
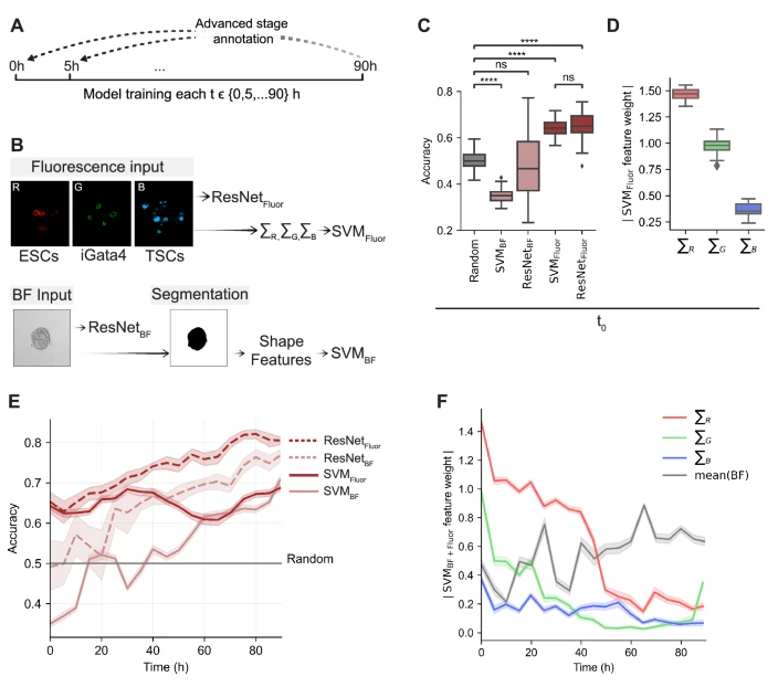
在三个独立实验中分析的 ETiX 胚胎中,只有 23% (206) 在整个观察期间符合正常发育的标准。通过进行延时研究,他们注意到大多数 ETiX 胚胎的发育并不同步。因此,他们为处于相似发育阶段的每个 ETiX 胚胎注释了一个结束时间点,将其称为同步数据集,并随后用于训练深度学习模型 StembryoNet。
深度学习模型 StembryoNet
StembryoNet,这是一种基于 ResNet18 架构构建的深度学习模型,专为在同步数据上进行训练而设计,同时还支持对非同步数据进行预测。
StembryoNet 的一个关键特性是它能够预测未同步数据的结果。它通过处理同一 ETiX 胚胎最后 25 小时的连续时间点来实现这一点,为每个时间点生成单独的输出。然后将这些输出连接起来,并使用跨时间点的阈值最大概率来确定最终分类。

图示:发育晚期基于 AI 的 ETiX 胚胎分类。(图源:论文)
在同步数据(预先选择的时间点)上测试 StembryoNet 并没有产生更好的性能,这表明 StembryoNet 使循环中的人类成为消耗品。
像 StembryoNet 这样的完全监督方法依赖于劳动密集型的人工注释,这使得自我监督、无注释的深度学习方法成为一种有吸引力的替代方案。
StembryoNet 显著增强了现如今在高级发育阶段对 ETiX 胚胎进行分类的能力,与最先进的深度学习模型相比,实现了卓越的准确性和精度。通过与胚胎学家的看法紧密结合并提供生物学见解,StembryoNet 代表了分析 ETiX 胚胎发育的强大工具。
ETiX 胚胎发育预测
在细胞接种后 90 小时对正常和异常 ETiX 胚胎进行基于深度学习的分类可以提高跨实验室 ETiX 胚胎选择的可重复性。

图示:基于 AI 的 ETiX 胚胎发育未来正常预测。(图源:论文)
本质上,通道级荧光和是对初始细胞数量的估计,并成为未来发育正常和异常的 ETiX 胚胎的显著特征。由于实验固有的细胞发育的随机性,获取准确细胞数量具有挑战性。
随着开发的进行,与细胞接种阶段相比,分类准确性有所提高。分析还捕捉到径向对称性在 65 小时左右打破,其中正常的 ETiX 胚胎,最初是具有径向对称性的球形,开始伸长,而异常胚胎保持相似的球形度。
小结
本次研究标志着使用深度学习对干细胞衍生胚胎模型的实验变异性进行分类和剖析的进步,代表了该领域的首次此类研究。所采用的 StembryoNet 模型是专门设计用于对处于晚期发育阶段的 ETiX 胚胎进行分类,实现了 88% 的显著准确性。这种性能明显超过了其他最先进的模型。
本 AI 模型在 0 到 90 小时的不同时间点进行训练,可以在人类选择不可行的早期阶段选择胚胎。例如,模型在 60 小时的时间点进行数据训练,实现了 76% 的分类准确率,可以在径向对称性打破时选择 ETiX 胚胎,以进一步分析这一重要的发育里程碑。
这项研究不仅增强现如今使用深度学习可靠地分类和预测 ETiX 胚胎发育的能力,而且还加深了科研者对所涉及的发育动力学的理解。这些见解为在整个观察期间为进一步研究的可靠选择 ETiX 胚胎铺平了道路,为干细胞衍生模型的胚胎学这一新兴领域做出了贡献。
原文链接:https://www.nature.com/articles/s41467-025-56908-5
文章来源于互联网:准确率达88%,从随机性走到确定性,AI驱动的小鼠胚胎模型发育预测