文章来源于互联网:阿里深夜开源Qwen2.5-VL新版本,视觉推理通杀,32B比72B更聪明

-
回复更符合人类主观偏好:调整了输出风格,使回答更加详细、格式更规范,并更符合人类偏好。
-
数学推理能力:复杂数学问题求解的准确性显著提升。
-
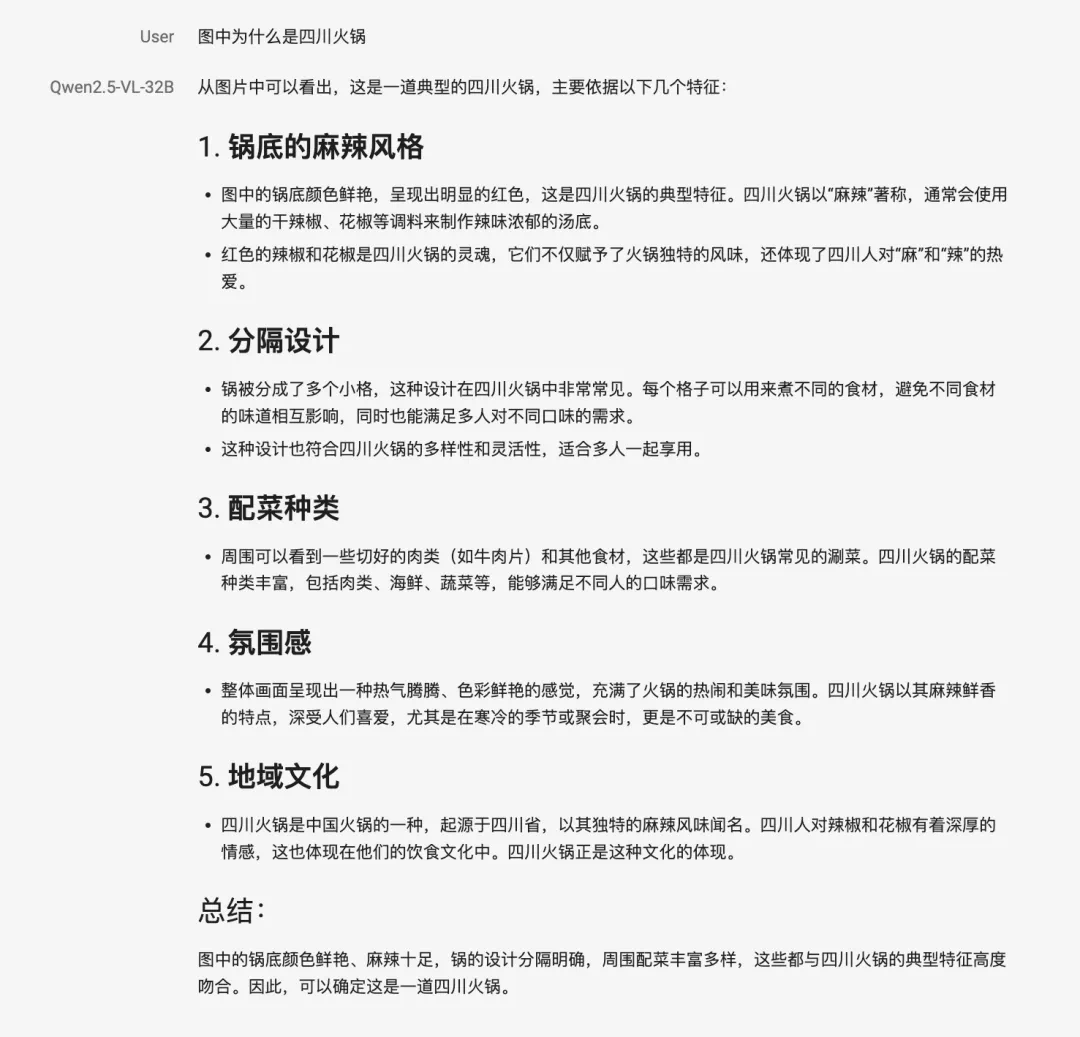
图像细粒度理解与推理:在图像解析、内容识别以及视觉逻辑推导等任务中表现出更强的准确性和细粒度分析能力。

















文章来源于互联网:阿里深夜开源Qwen2.5-VL新版本,视觉推理通杀,32B比72B更聪明

回复更符合人类主观偏好:调整了输出风格,使回答更加详细、格式更规范,并更符合人类偏好。
数学推理能力:复杂数学问题求解的准确性显著提升。
图像细粒度理解与推理:在图像解析、内容识别以及视觉逻辑推导等任务中表现出更强的准确性和细粒度分析能力。
















