文章来源于互联网:腾讯大模型App元宝上线,我们用它「单挑」了下GPT-4o
腾讯元宝 VS GPT-4o,究竟谁技高一筹?
最近,腾讯一改往日的慢性子,忽然「卷」起来了:
5 月 14 日,腾讯全面开源混元文生图模型;
5 月 17 日,腾讯发布一站式 AI 智能体创作与分发平台「腾讯元器」;
5 月 30 日,基于混元大模型的 App「腾讯元宝」正式上线,目前应用商店已经可以下载。
腾讯元宝是一个基于混元大模型及搜索引擎驱动的高效信息整合工具,界面设计简洁,可以搜索实时信息,也可以对上传的多格式文档进行总结、翻译,还能语音对话练习口语。
而此次腾讯元宝产品能力升级的背后,是腾讯混元底层模型的持续迭代。
据介绍,自 2023 年 9 月首次亮相以来,腾讯混元大模型的参数规模已从千亿升级至万亿,预训练语料从万亿升级至 7 万亿 tokens,并率先升级为多专家模型结构(MoE),整体性能相比 Dense 版本提升超 50%。
我们第一时间拿到了腾讯元宝的体验资格,今天就拿出来 “遛一遛”。
腾讯元宝「单挑」GPT-4o
相比此前测试阶段的混元小程序版本,面向工作效率场景,腾讯元宝提供了 AI 搜索、AI 总结、AI 写作等核心能力。
没有对比就没有发言权。我们决定让腾讯元宝和大洋彼岸的 GPT-4o 进行较量。
Round 1:AI 搜索
如今,AI 搜索是香饽饽。
无论是「搜索之王」谷歌还是新晋顶流 OpenAI,都在 AI 搜索上做文章,甚至成立不到 2 年的 Perplexity AI 都成了黄仁勋的「心头好」。英伟达创始人黄仁勋曾公开表示,自己最爱用的 AI 工具是 Perplexity。
腾讯元宝自然上线了这一功能。
要知道,微信公众号每天都生成大量优质深度文章,背靠这棵大树,腾讯的 AI 搜索功能有着得天独厚的优势。
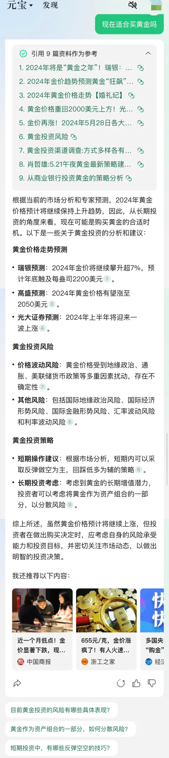
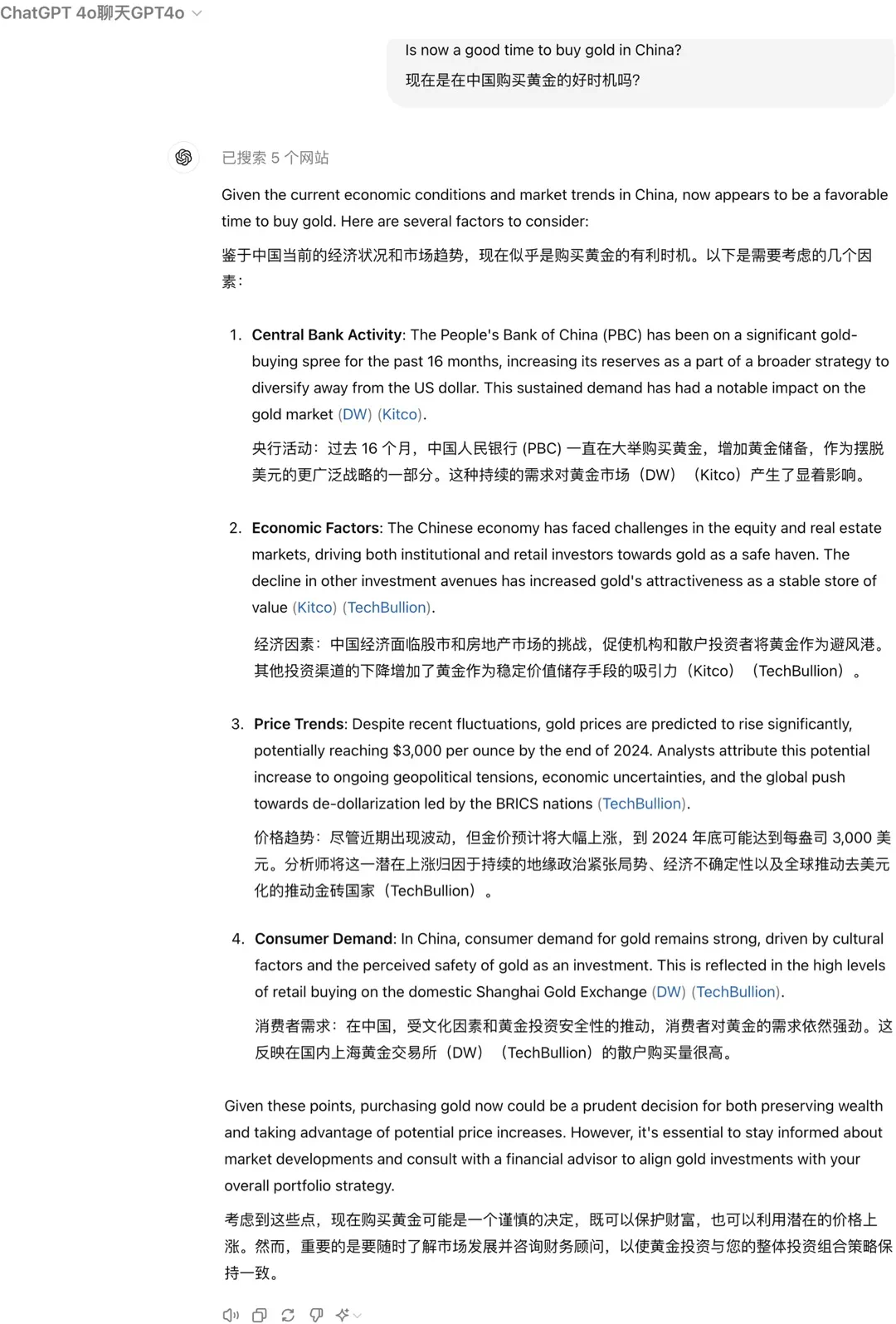
我们在「腾讯元宝」下方输入框中输入「现在适合买黄金吗?」
(温馨提示:投资需谨慎)
腾讯元宝的回答:
GPT-4o 的回答:
首先,从响应速度上来说,二者可以说是不相上下,几秒钟时间,腾讯元宝就参考完 9 篇资料,并给出了回答。
其次,从回答内容上来说,腾讯元宝似乎更胜一筹。GPT-4o 仅仅给出了购买黄金需要考虑的几个因素,而腾讯元宝的答案涵盖黄金价格走势预测、投资风险以及投资策略,而且每条均有引用,这就避免了大模型「满嘴跑火车」的缺点。
此外, 腾讯这次真的把好钢用在了刀刃上。除了推荐了相关公众号文章外,腾讯元宝还在首页上线了快速播报功能,对当前最新、最重要的资讯进行摘要总结,而且每条资讯都会提供腾讯新闻的链接。
这一局,腾讯元宝胜!
Round2:文档总结
该功能旨在帮助用户高效获取和处理文档信息,腾讯元宝能够处理多种格式的文档,例如 PDF、Word、Excel 等。
前几天腾讯正好发布了 2024 年第一季度财报,我们下载了一份。
这份长达 48 页、3.2 万字的财报,不仅数字多,还是繁体字,看得人脑瓜子疼。这时 AI 就派上用场了。
我们将这份财报分别上传到腾讯元宝和 GPT-4o,让他们各自分析一下腾讯开年第一季度的营收情况。
腾讯元宝:
总体来看,它们回答得条分缕析。两相比较 GPT-4o 的答案更加丰富,除了财务表现和主要业务表现外,GPT-4o 还提供了运营数据、财务状况等。
财务报表重在准确。我们拿着这堆数据一一校对,果然还是找到了 bug。
腾讯一季度的其他收入应为 20.6 亿元,腾讯元宝却写成 206 亿元,在换算过程中把小数点点错了。
而 GPT-4o 的数据全部正确。
这一局,GPT-4o 胜!
Round3:网页总结
这是一种自动提取网页关键信息的功能,在用户浏览大量信息时,它能快速抓住网页内容的重点,从而节省阅读时间,提高效率。
上周,机器之心发布了一篇名为《李飞飞亲自撰文:大模型不存在主观感觉能力,多少亿参数都不行》的文章。我们将该文章链接分别丢给腾讯元宝和 GPT-4o,让他俩总结链接内容。
腾讯元宝领到任务后「埋头总结」,从李飞飞的看法、空间智能与 AI、AI 感觉能力的争议、AI 感觉能力的错误推理、AI 与人类智能的区别以及未来展望等 6 个方面进行了概括。
不得不说,它总结得还挺到位。
不过,GPT-4o 临时掉链子,「我无法直接访问所提供链接的具体内容」,还让我们提供文章描述或要点,GPT-4o 是懒得明明白白。
这一 part,腾讯元宝完胜!
Round4:AI 作图
多模态也是重点考察对象。
我们就来看看这两个 AI 的画功。
我们输入同一提示词:请帮我画一幅画一个可爱的卡通女孩穿着裙子,抱着一只白色的小猫,全身,黄色背景,Keith Haring 风格的涂鸦,清晰的插图,大胆的线条和纯色,简单的细节,极简主义,黄色背景。
GPT-4o「罢工」了,原因是受内容政策的限制,无法生成与 Keith Haring 风格相关的图像。
我们删除「Keith Haring」关键词后,GPT-4o 才开始干活:
腾讯元宝倒是「好说话」,直接出图:
腾讯元宝这种不打折扣的响应当然更讨普通用户的欢心,不过这也可能涉及到版权问题。
一口气上线 76 款智能体,主打实用好玩
智能体的风也刮到了腾讯元宝。
在界面顶端的「发现」一栏,腾讯元宝推出了涵盖工作、娱乐、效率、学习、角色五大类,共计 76 款智能体。目测大部分是用户或开发者自行创建发布的。
其中效率类智能体包括 PPT 达人、工作汇报鬼才、logo 设计小咖、宣传稿生成器、招聘大师等,主打一个实用。
而生活娱乐类则聚焦「好玩」,比如电影推荐、周公解梦,还有同款热门游戏《完蛋!我被美女包围了》……
此外,面对眼花缭乱的智能体,腾讯元宝还制作了首发精选榜单,创意绘画、百变 AI 头像、口语陪练、创意贴贴贴、超能翻译官这 5 款智能体入选。
创意贴贴贴
小红书上有一类小众赛道火出圈,那就是萌宠贴纸,而「创意贴贴贴」就瞄准这一需求。
用户只需输入文字或上传图片,然后选择风格即可。
我们上传了一张潦草小狗的图片,最终生成的贴纸效果如下:
也可以输入提示词以生成贴画。提示词:吃冰激凌的小女孩,可爱风格。
百变 AI 头像
该功能允许用户利用 AI 技术生成个性化头像,还可以与 QQ 二维码融合,为用户的 QQ 账号增添个性化元素。
该功能还提供芭比、多巴胺、复古繁花、白领精英等 12 种风格,我们选择「复古港漫」风格,然后上传一张霉霉的照片。
值得注意的是,上传图片要求五官清晰,分辨率超过 500,避免画质模糊、面部遮挡、头部过小或者多人照片。
生成的效果如下所示:
虽然生成的头像与霉霉八竿子打不着,不过画风还蛮好看的。
由于操作简单,我们玩到停不下来。
这是芭比风格的苏菲・玛索:
复古繁花风格的小李子:
傻瓜级操作,分分钟手搓一个智能体
腾讯元宝还上线「创建智能体」功能,把制作门槛彻底打下来了。
用户只要点击「创建智能体」,然后按照提示输入名称、角色设定、简介、开场白、预置指令,并选择音色、上传 logo 即可。
例如我们创建的「朋友圈发疯文学」生成器,分分钟搞定。
我们让它发个「人生歪理,句句在理」的文案,该智能体一股脑吐出来 8 句,例如「人生就像打游戏,不管多努力,总有那么一关过不去。但是,我们依然热爱这个游戏,因为关关难过,关关过,这就是人生。」
嘿,还真逻辑自洽了。
不过,腾讯元宝自定义的智能体还是过于「正经」了,不少句子说得确实在理,但不够歪,不够有梗。
如果懒得动手,也可以让 AI 代劳。例如我们只输入名称「古人也 emo」,点击「AI 生成」魔法棒,几秒钟 AI 就把剩下的工作完成了。我们只要在细节上调整一下即可。
文章来源于互联网:腾讯大模型App元宝上线,我们用它「单挑」了下GPT-4o

















