文章来源于互联网:AI在用 | 用Kimi写「发疯」文案,篇篇10万+
以大模型、AIGC为代表的人工智能浪潮已经在悄然改变着我们生活及工作方式,但绝大部分人依然不知道该如何使用。 因此,我们推出了「AI在用」专栏,通过直观、有趣且简洁的人工智能使用案例,来具体介绍AI使用方法,并激发大家思考。 我们也欢迎读者投稿亲自实践的创新型用例。
今天就来安利一个搞流量的门道:用 AI 写「发癫」文案公众号,篇篇搞到 10 万 +。
这类文案公众号均有套路可循:
1. 一个有趣的标题
2. 一些看起来有大病的文案
3. 几幅或治愈或搞笑的配图
这用 AI 制作起来,分分钟搞定。
开整。
用到的工具:Kimi、Dreamina(温馨提示:无需魔法且免费)
第一步:Kimi 文案大法好
不得不说,Kimi 真是写文案的一把好手。无论是丢进去一个链接还是输入提示词,它都能按照要求完成任务。
我们就让 Kimi 来生成那些「让你笑出帕金森」的搞笑标题和文案。
生成标题
题好一半文,尤其是这个流量为王的自媒体时代。
「有病文学,有病且高级的朋友圈文案
一些合法但有病的朋友圈文案
偷一句,去笑死你的朋友圈
太爱这种疯癫的文案了,演我的日常精神状态
那些吐槽人生稀碎的爆笑神短句」
……
瞅瞅这些不正经的标题,是不是很抓眼球?
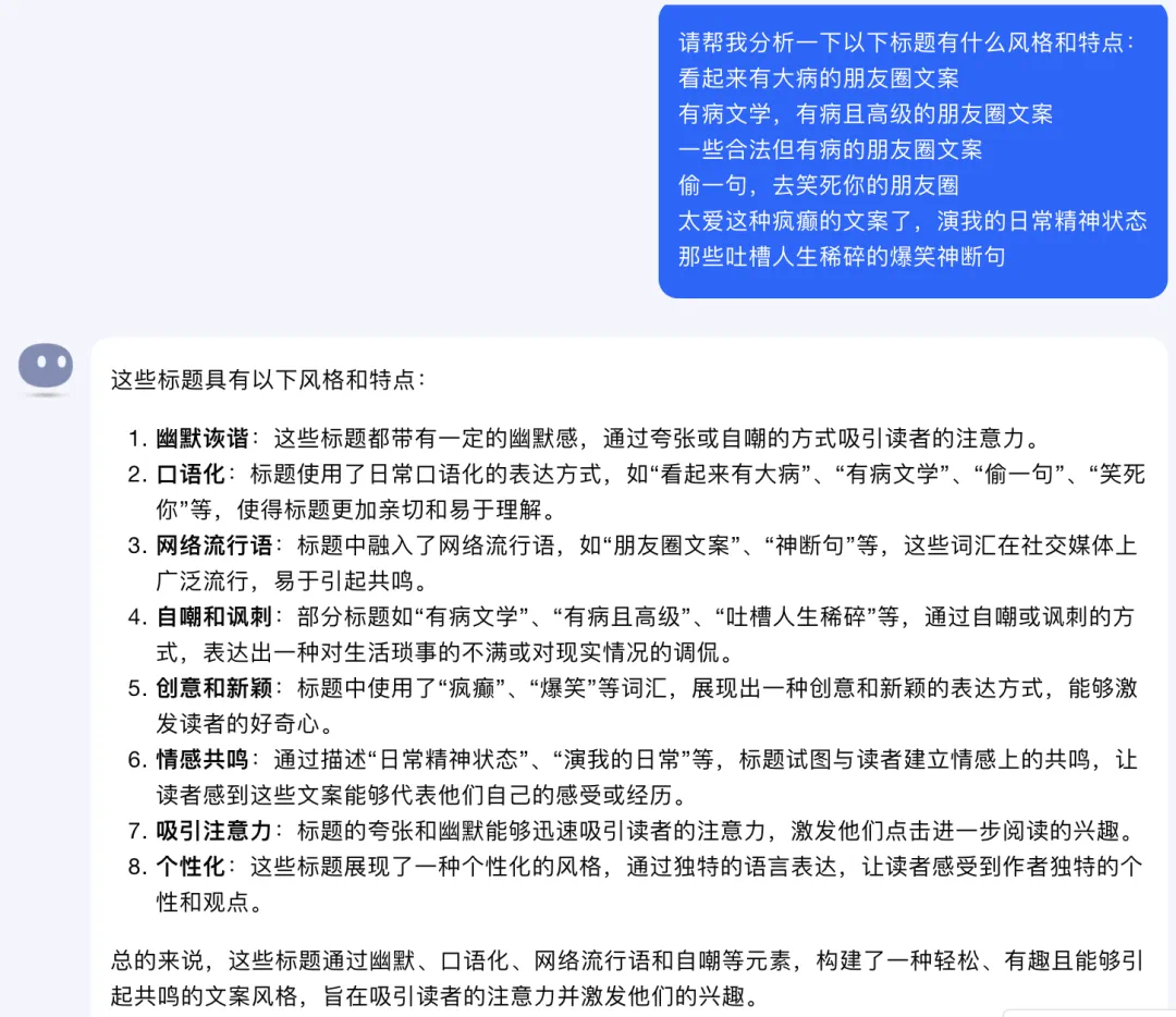
我们先让 Kimi 分析一下这些标题的风格和特点。
然后,让 Kimi 仿写。
提示词:请帮我按照以上的风格特点,仿写 10 个同样风格的标题。
不到一分钟,搞定,就是这个 feel 儿倍爽。
生成文案
这类「嘎嘎搞笑」的文案主打一个「癫」,例如:
「人生就像豆腐脑,甜咸都无所谓,反正都是稀碎。
我的钱虽然不像大风刮来的,但是很像大风刮走的。
吾日三省吾身,吾没有错。
退一步海阔天空,你退吧,我不退。
睡前原谅一切,睡醒干翻世界。
情绪发挥的很稳定,每天都是烦死了。
头好痛,一定是有人在窃取我的智慧。
对得起自己就好,剩下的交给报应。」
……
反正,越出其不意越能让人笑断气。
我们用同样的套路让 Kimi 生成 10 个搞笑文案。
值得注意的是,除输入提示词外,我们还可以直接把对标公众号的文章链接贴进输入框,让 Kimi 分析其风格并仿写。
Kimi 哗啦哗啦就写出了一堆相同风格的文案。
我们从中挑选 8 句最有意思的文案即可。
第二步:Dreamina搞定配图
现在市面上 AI 生图工具层出不穷,比如 AI 生图界的「两座大山」Midjourney 和 Stable Diffusion,还有之前推荐的 Viva 等。
今天我们用字节出品的 Dreamina 来生成配图。因为它免费、好上手、效果佳。
即梦 Dreamina 链接:
https://dreamina.jianying.com/ai-tool/home
打开以上链接,使用抖音扫码登录;然后,点击「AI 作图」-「图片生成」。每人每天有 60 个积分,每生成 4 张图片消耗一个积分。
进入操作页面后,输入提示词,选择生成模型、精细度以及比例就能生成图片。
例如,我们输入提示词:
「卡通女孩背着双肩背包正在喝饮料,旁边跟着一只狗,可爱美术风格,插画风格,可爱卡通风格,素描风格,动漫风格插画,可爱的艺术作品」
生成模型选择最新的「即梦通用 V1.4」,精细度默认为 30,比例选择 1:1。
生成两次正好得到 8 张配图。
01
我决定今天开始运动,从床上翻滚到床下算一项。

02
我的人生目标很简单:每天比昨天更懒一点。

03
我从不担心未来,因为我已经掌握了时间旅行的秘密——做梦。

04
我的人生就像一部电影,只是没有剪辑,全是NG镜头。

05
我的生活充满了惊喜,比如今天我又找到了一个新借口不去健身。

06
我的记忆力就像我的钱包,总是空空如也。

07
我决定今天要做个好人,但“今天”总是不来。

08
我的人生就像一场马拉松,只是我一直在起跑线上热身。
文章来源于互联网:AI在用 | 用Kimi写「发疯」文案,篇篇10万+






